HOME   LIST
‹–   –›

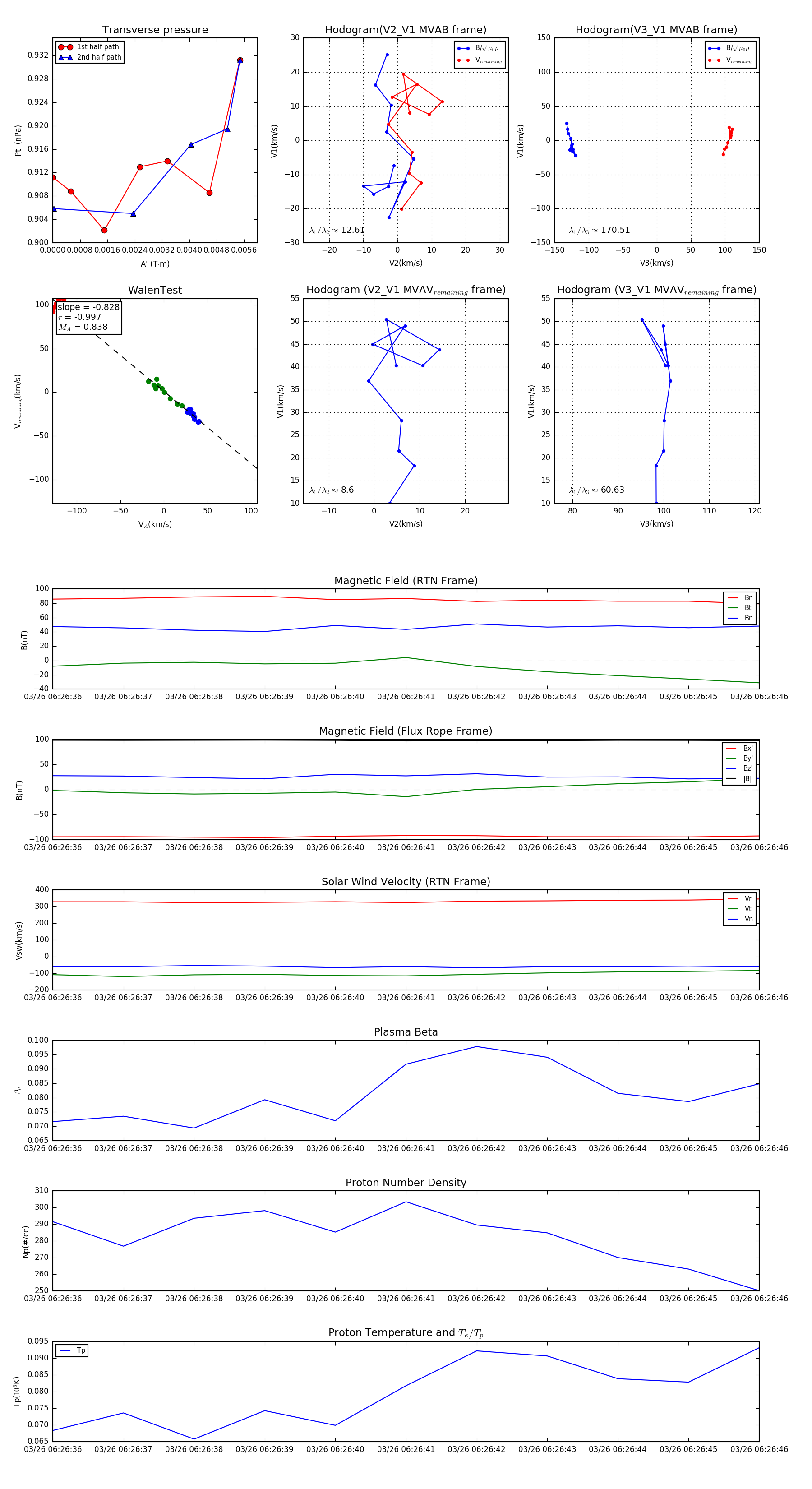
Flux Rope in 2024

Flux Rope Event 2024-03-26 06:26:36 ~ 2024-03-26 06:26:46 (11 seconds)


plot