HOME   LIST
‹–   –›

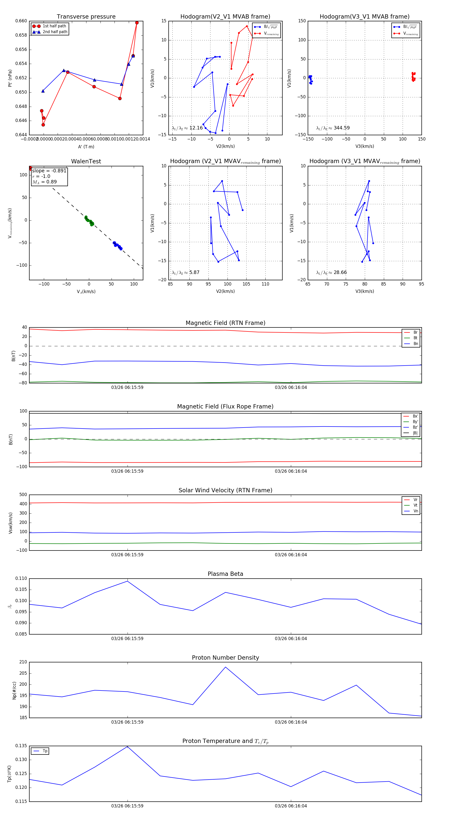
Flux Rope in 2024

Flux Rope Event 2024-03-26 06:15:56 ~ 2024-03-26 06:16:08 (13 seconds)


plot