HOME   LIST
‹–   –›

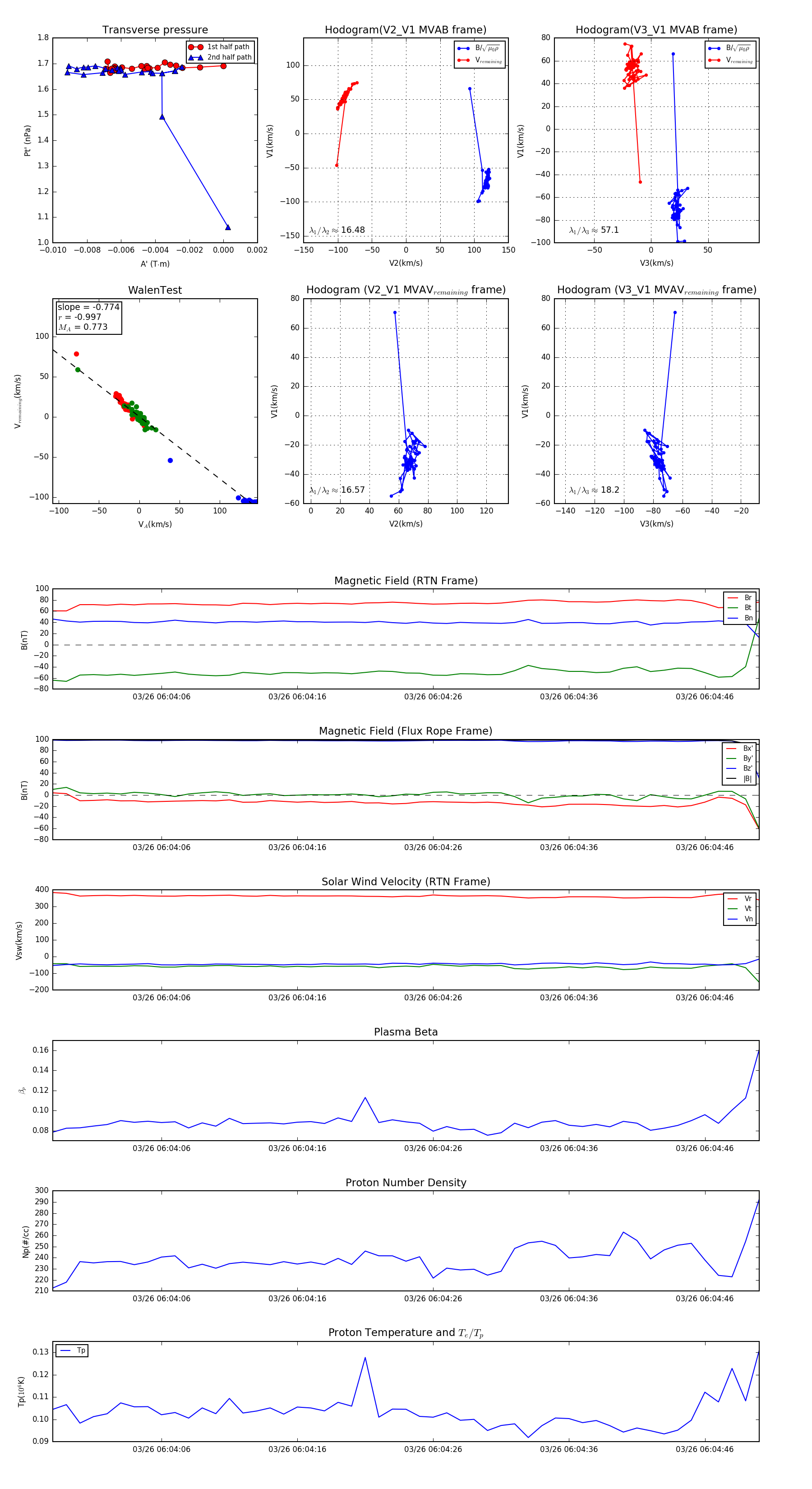
Flux Rope in 2024

Flux Rope Event 2024-03-26 06:03:58 ~ 2024-03-26 06:04:50 (53 seconds)


plot