HOME   LIST
‹–   –›

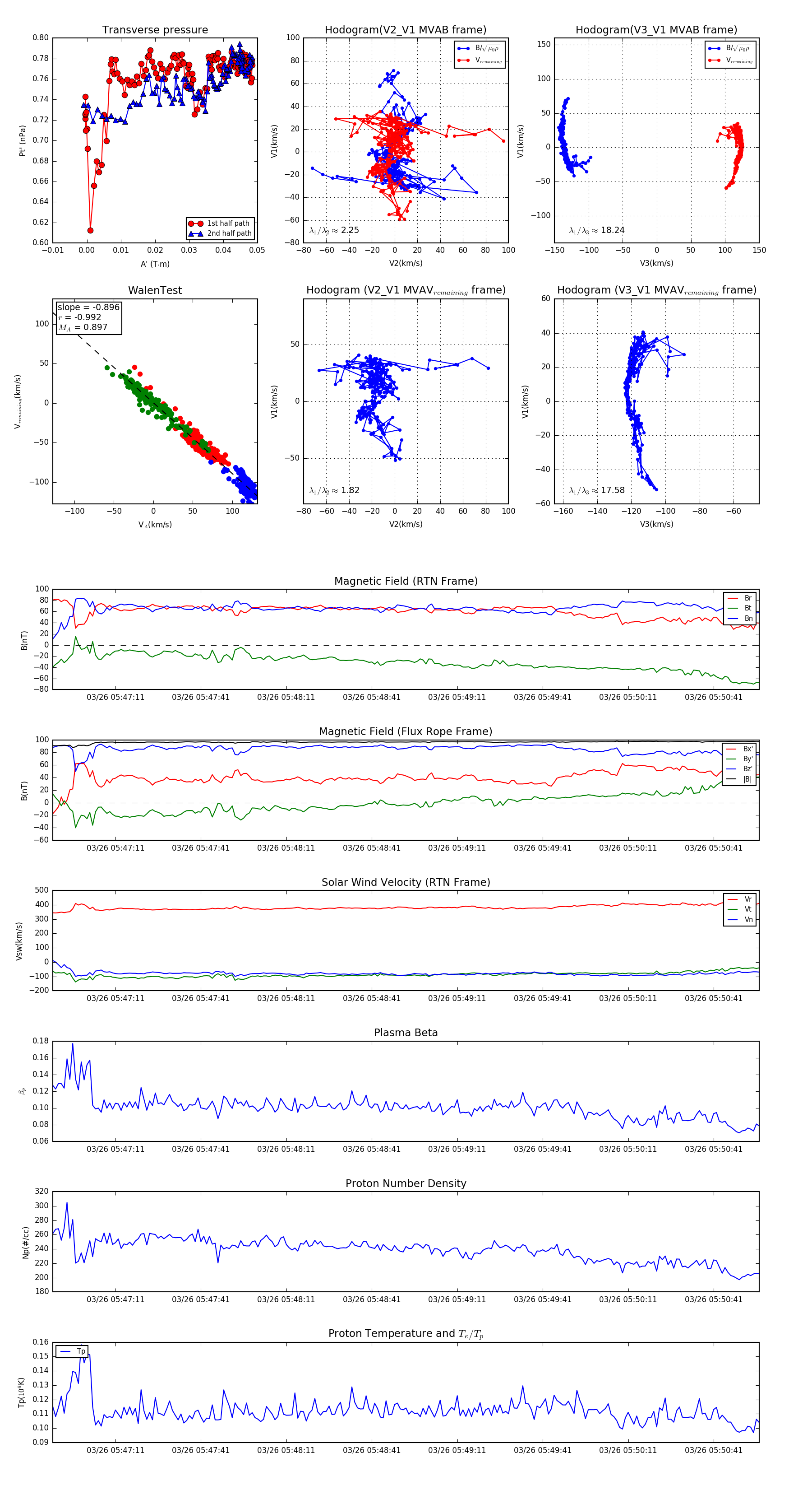
Flux Rope in 2024

Flux Rope Event 2024-03-26 05:46:49 ~ 2024-03-26 05:50:57 (249 seconds)


plot