HOME   LIST
‹–   –›

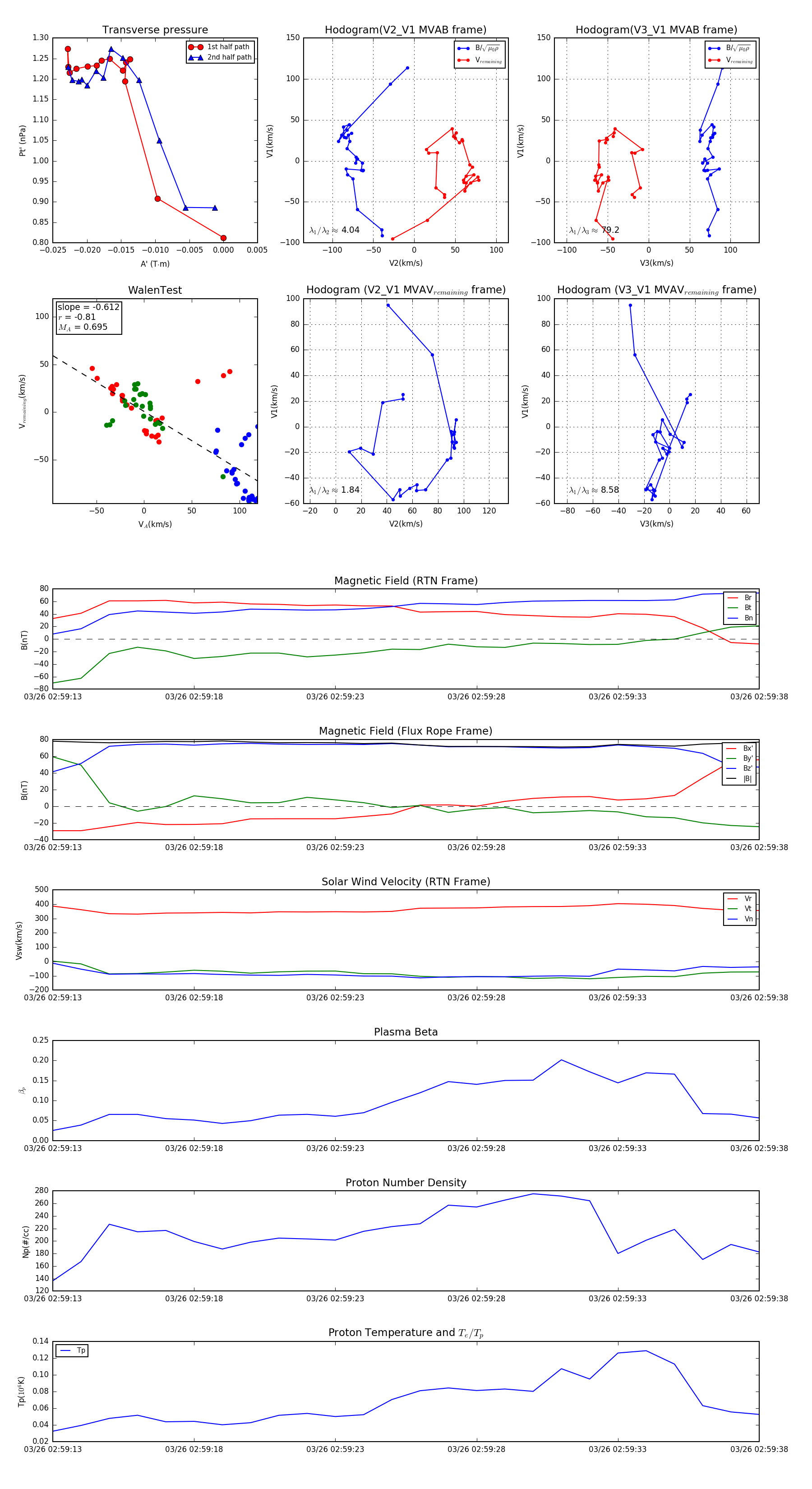
Flux Rope in 2024

Flux Rope Event 2024-03-26 02:59:13 ~ 2024-03-26 02:59:38 (26 seconds)


plot