HOME   LIST
‹–   –›

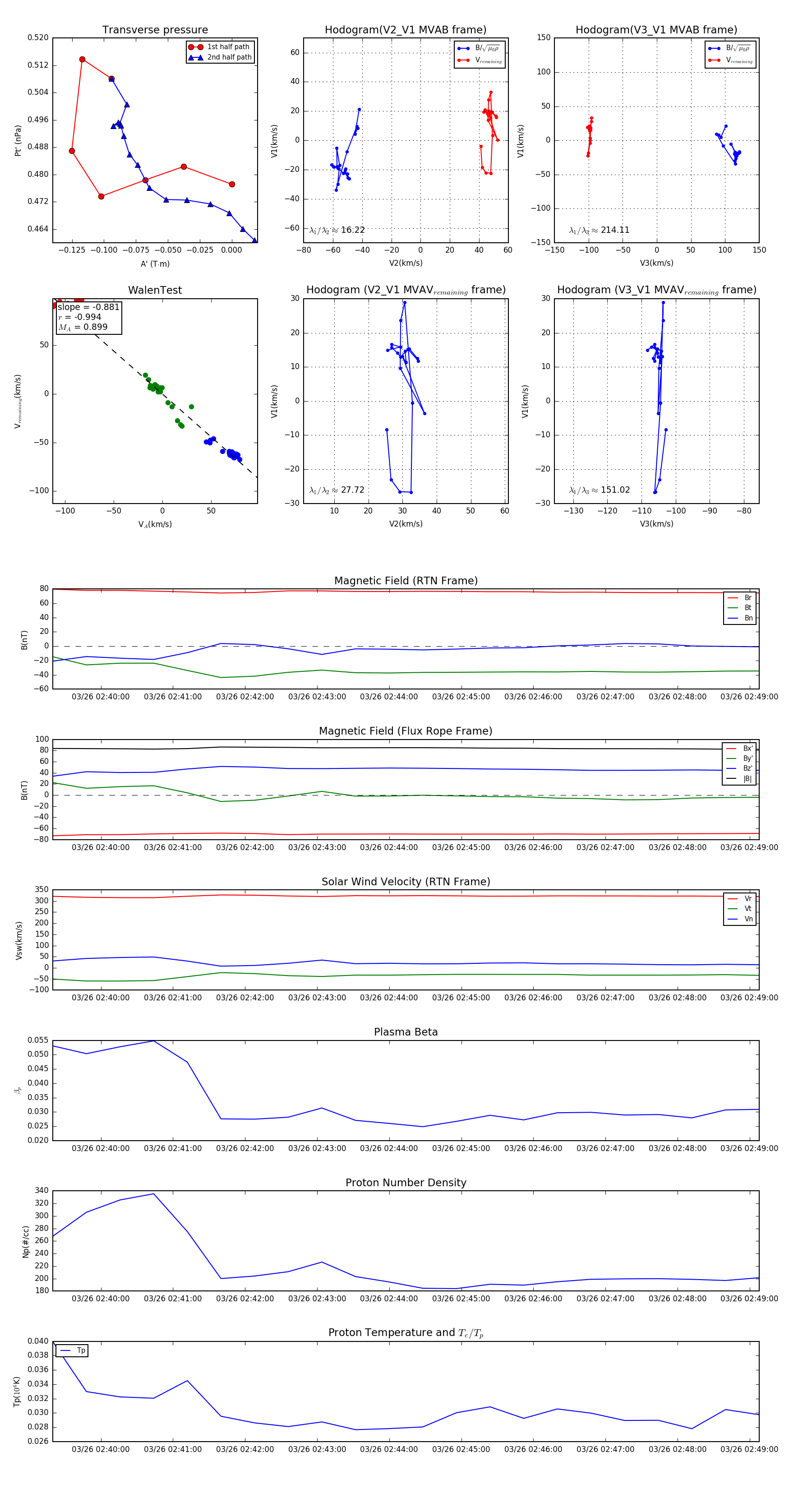
Flux Rope in 2024

Flux Rope Event 2024-03-26 02:39:20 ~ 2024-03-26 02:49:08 (589 seconds)


plot