HOME   LIST
‹–   –›

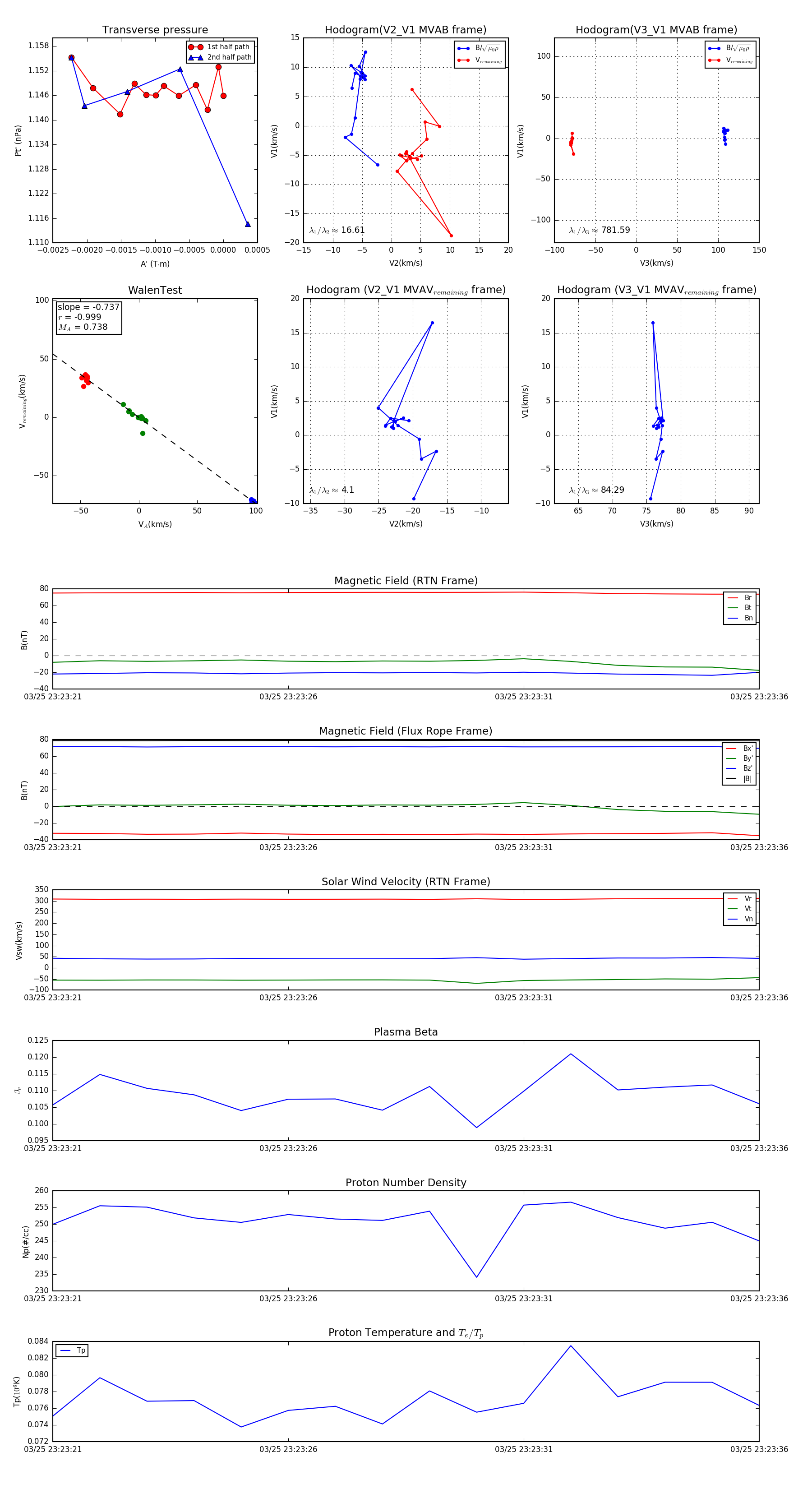
Flux Rope in 2024

Flux Rope Event 2024-03-25 23:23:21 ~ 2024-03-25 23:23:36 (16 seconds)


plot