HOME   LIST
‹–   –›

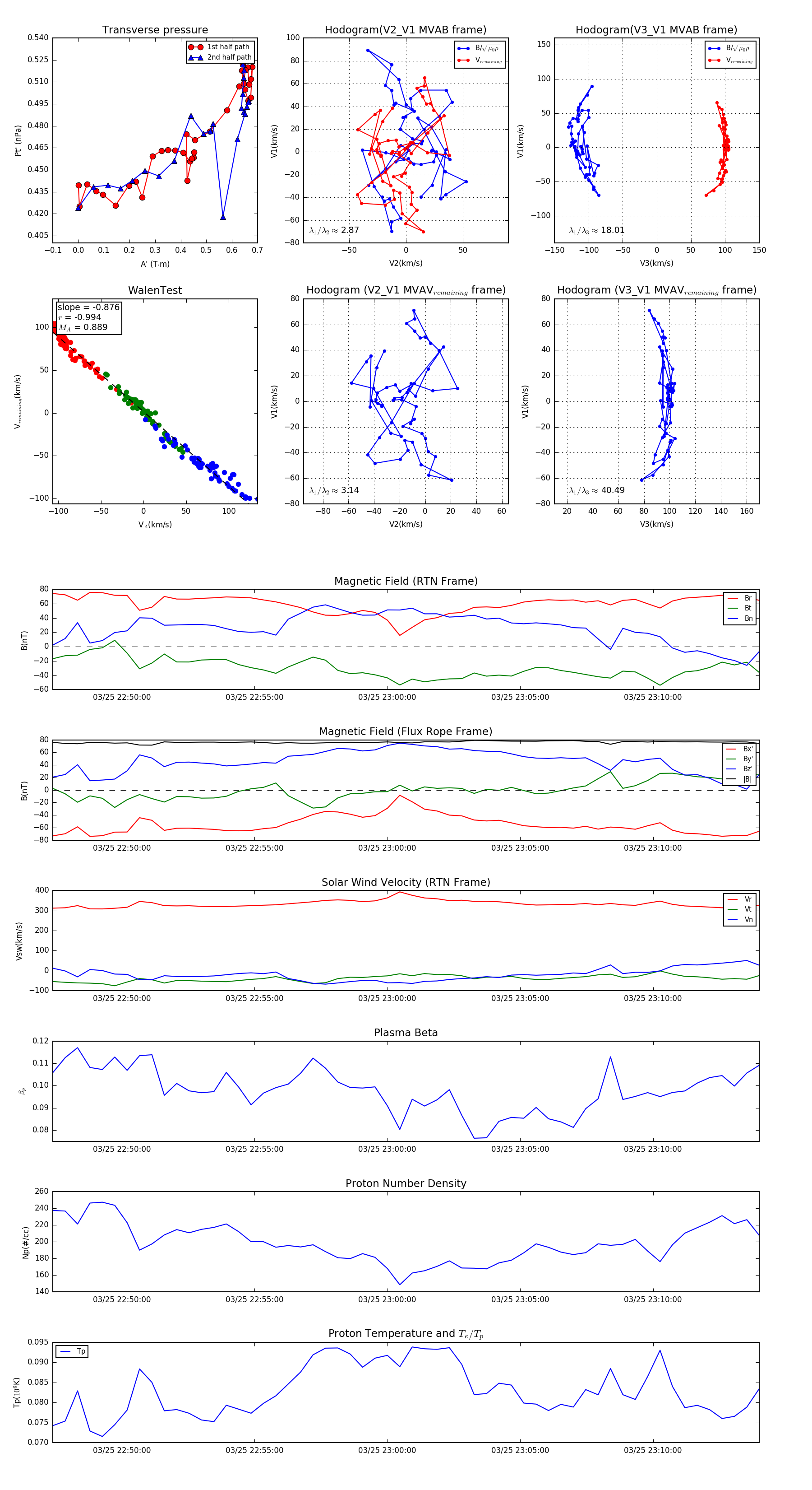
Flux Rope in 2024

Flux Rope Event 2024-03-25 22:47:24 ~ 2024-03-25 23:14:00 (1597 seconds)


plot