HOME   LIST
‹–   –›

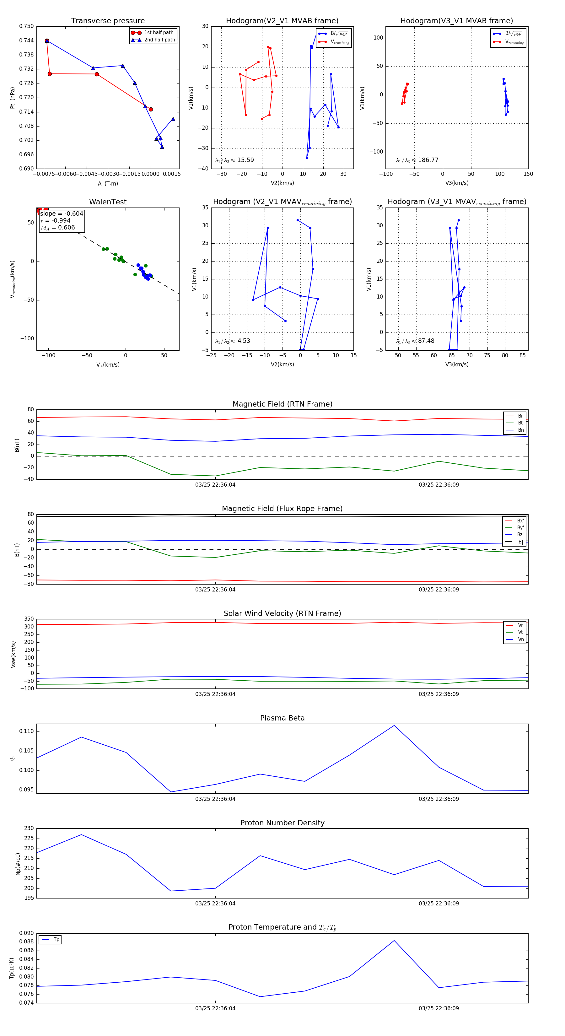
Flux Rope in 2024

Flux Rope Event 2024-03-25 22:36:00 ~ 2024-03-25 22:36:11 (12 seconds)


plot