HOME   LIST
‹–   –›

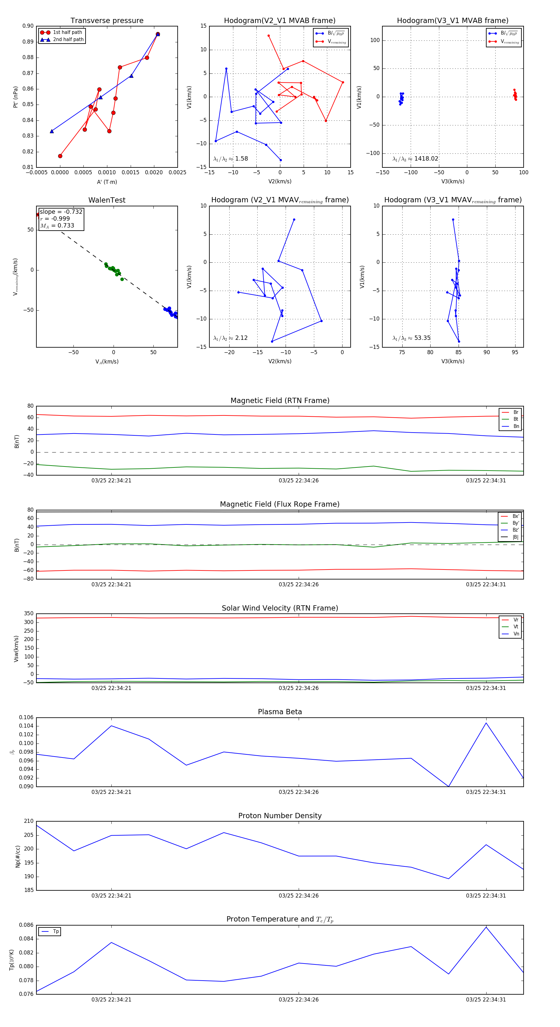
Flux Rope in 2024

Flux Rope Event 2024-03-25 22:34:19 ~ 2024-03-25 22:34:32 (14 seconds)


plot