HOME   LIST
‹–   –›

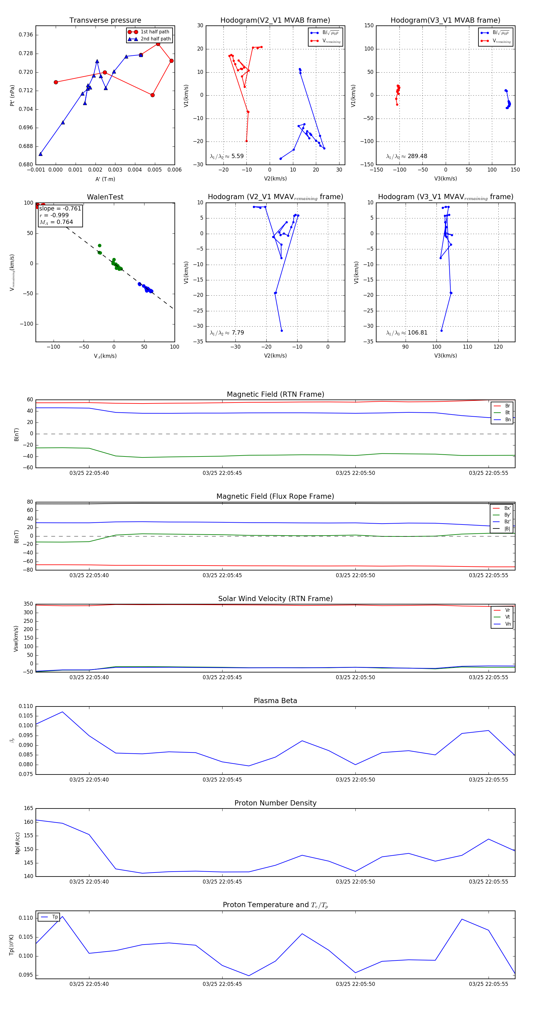
Flux Rope in 2024

Flux Rope Event 2024-03-25 22:05:38 ~ 2024-03-25 22:05:56 (19 seconds)


plot