HOME   LIST
‹–   –›

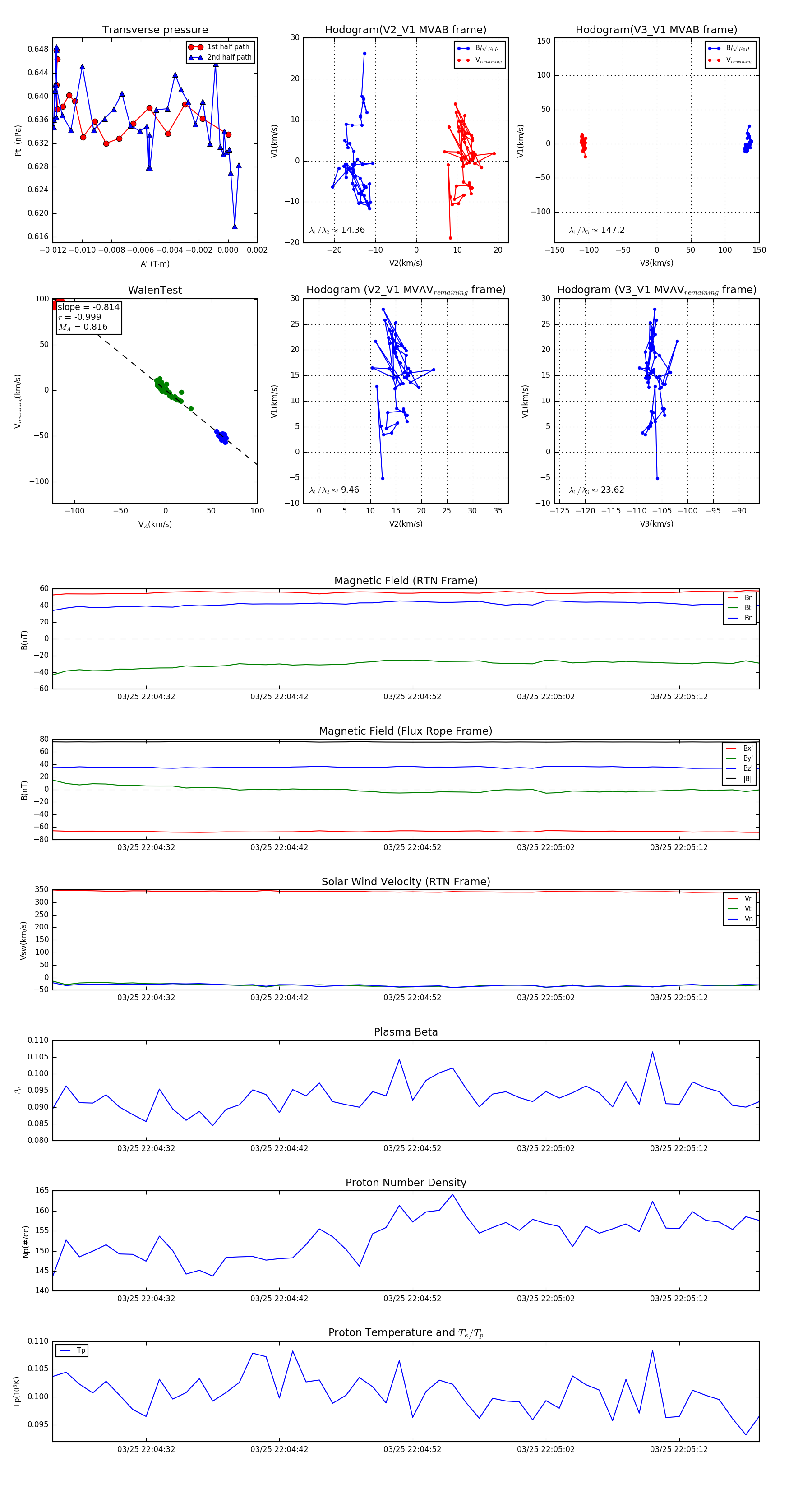
Flux Rope in 2024

Flux Rope Event 2024-03-25 22:04:25 ~ 2024-03-25 22:05:18 (54 seconds)


plot