HOME   LIST
‹–   –›

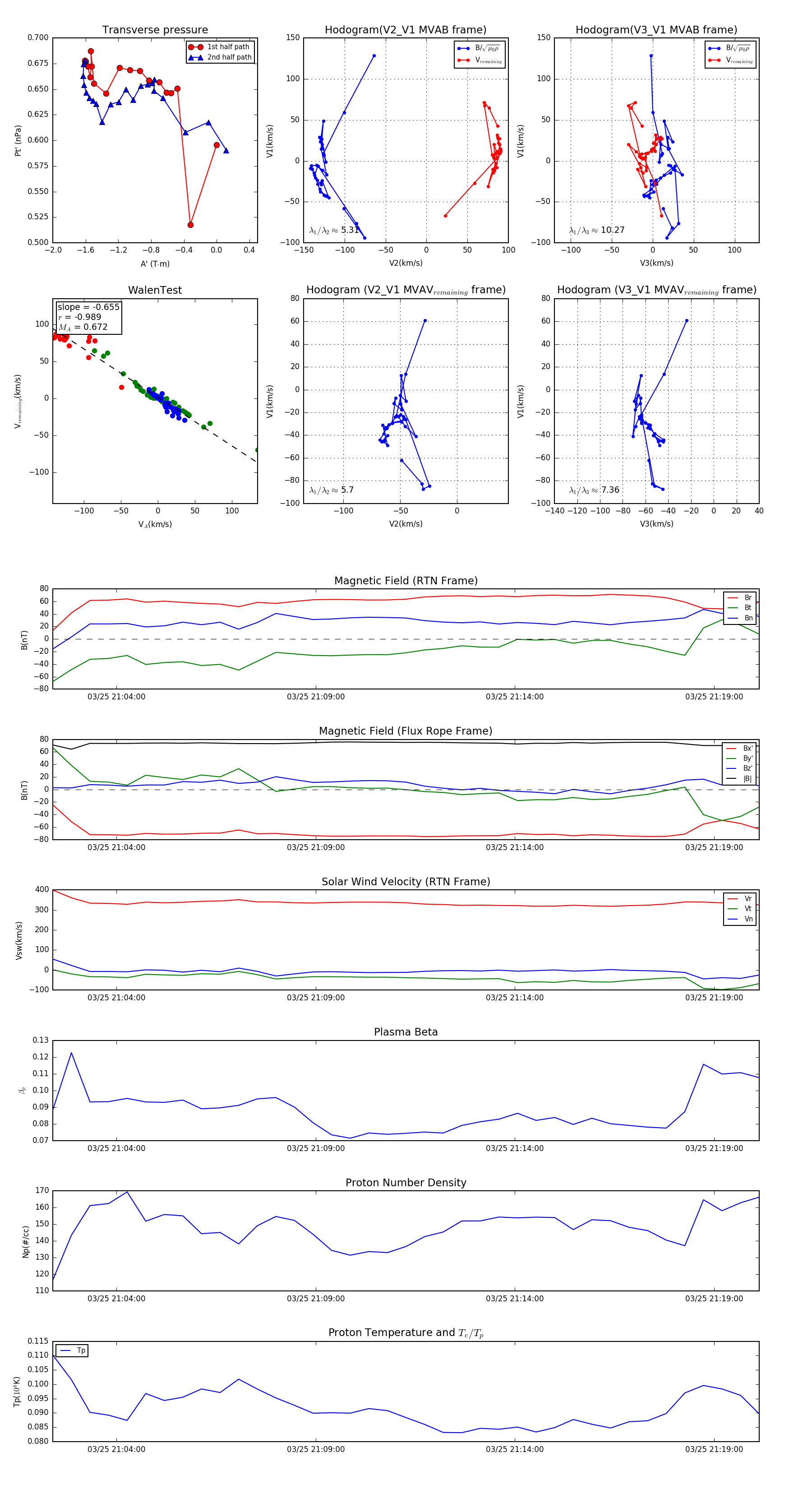
Flux Rope in 2024

Flux Rope Event 2024-03-25 21:02:24 ~ 2024-03-25 21:20:08 (1065 seconds)


plot