HOME   LIST
‹–   –›

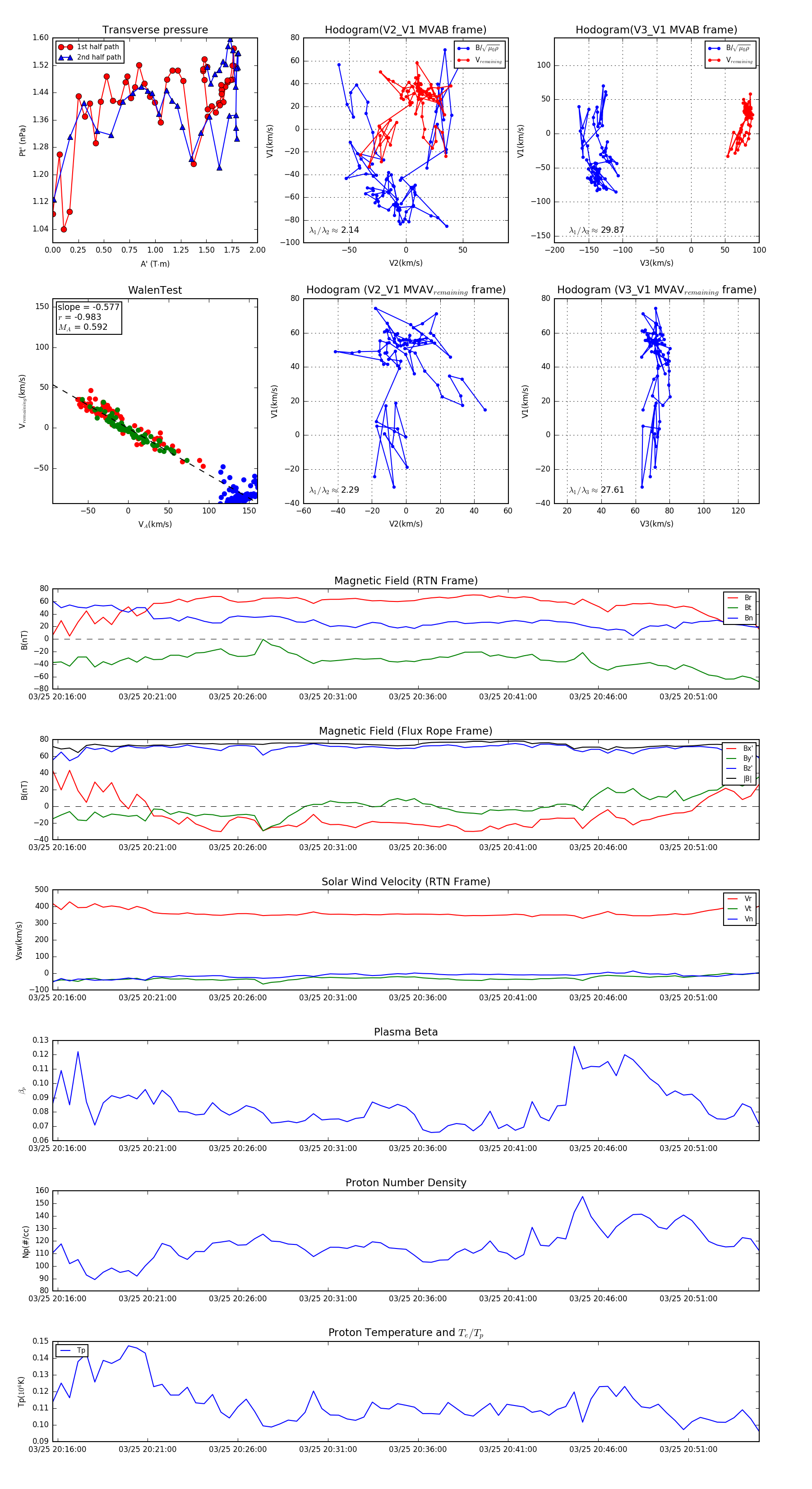
Flux Rope in 2024

Flux Rope Event 2024-03-25 20:15:44 ~ 2024-03-25 20:54:56 (2353 seconds)


plot