HOME   LIST
‹–   –›

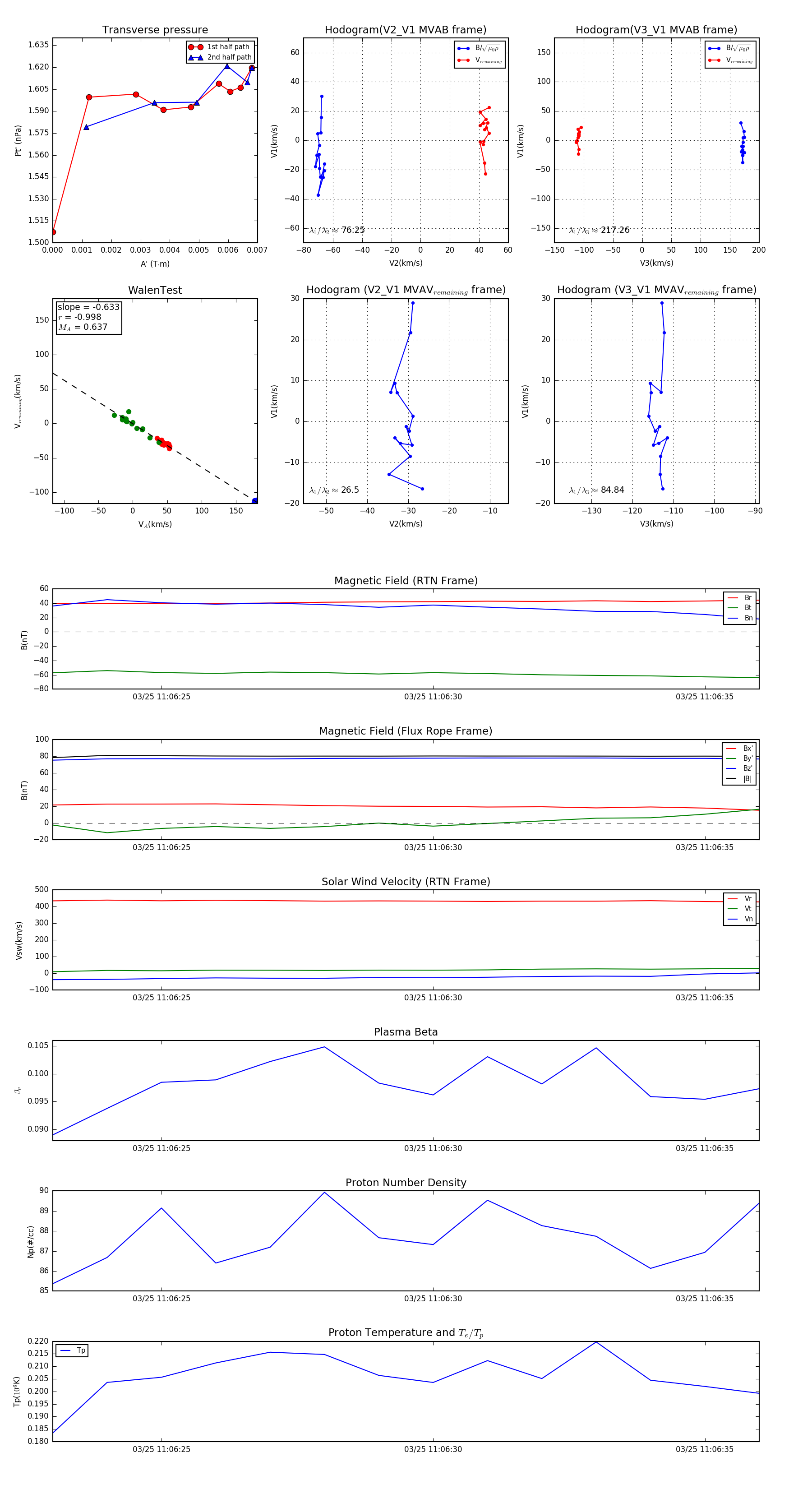
Flux Rope in 2024

Flux Rope Event 2024-03-25 11:06:23 ~ 2024-03-25 11:06:36 (14 seconds)


plot