HOME   LIST
‹–   –›

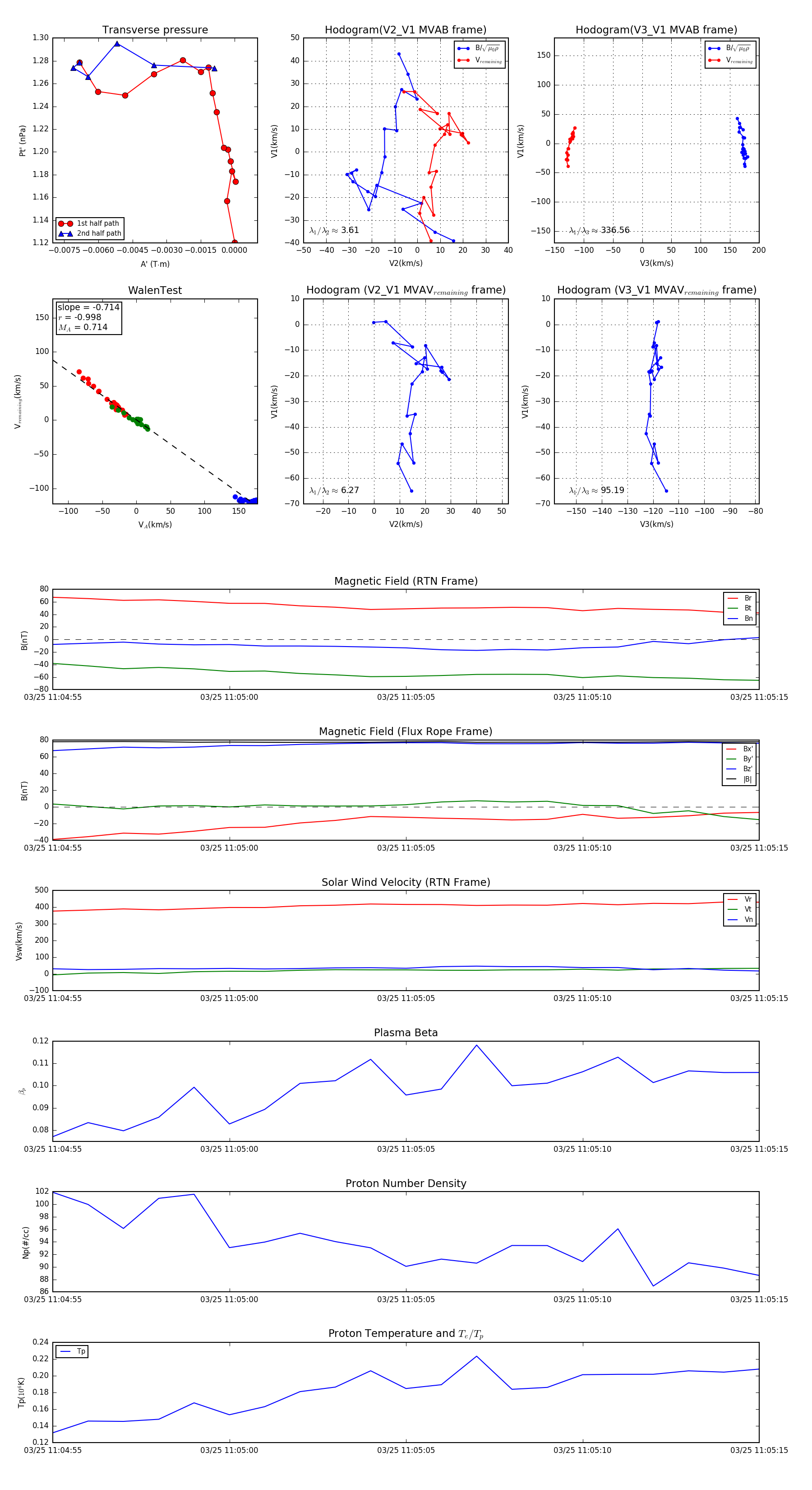
Flux Rope in 2024

Flux Rope Event 2024-03-25 11:04:55 ~ 2024-03-25 11:05:15 (21 seconds)


plot