HOME   LIST
‹–   –›

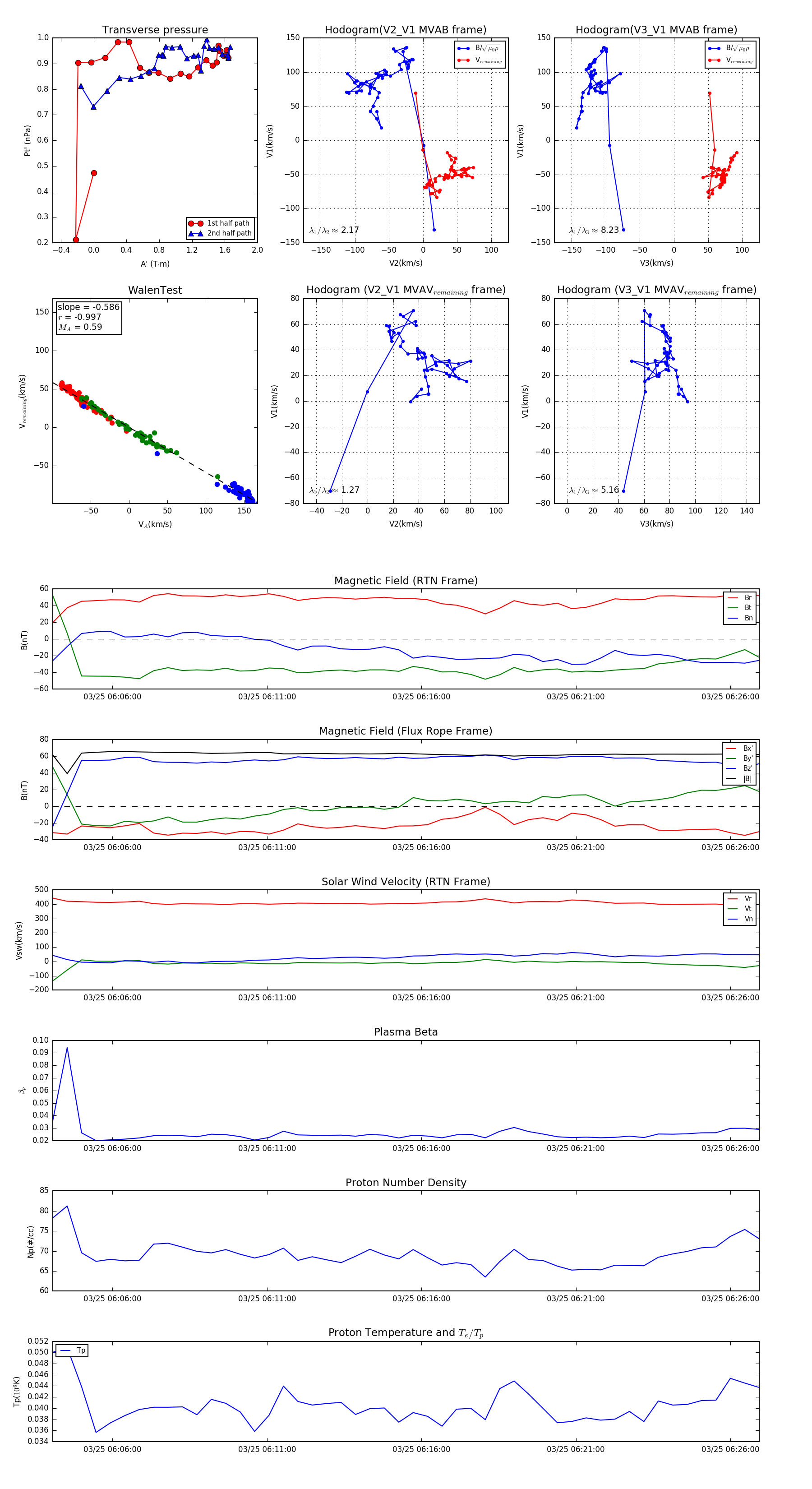
Flux Rope in 2024

Flux Rope Event 2024-03-25 06:04:04 ~ 2024-03-25 06:26:56 (1373 seconds)


plot