HOME   LIST
‹–   –›

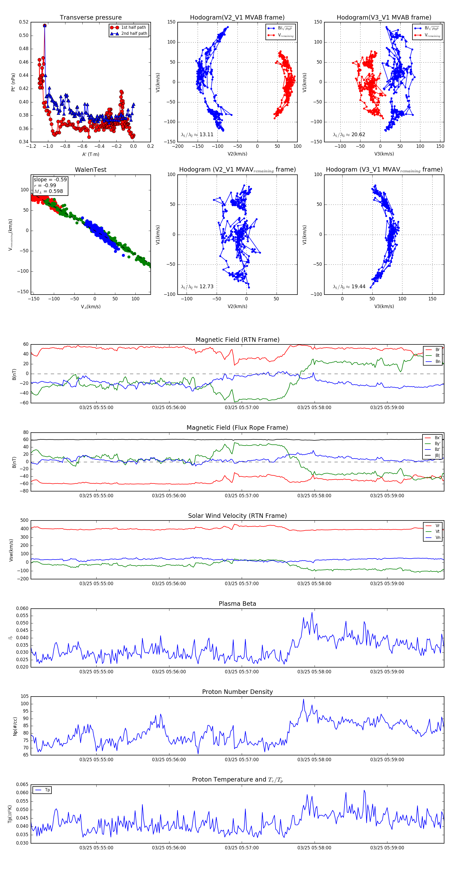
Flux Rope in 2024

Flux Rope Event 2024-03-25 05:54:06 ~ 2024-03-25 05:59:47 (342 seconds)


plot