HOME   LIST
‹–   –›

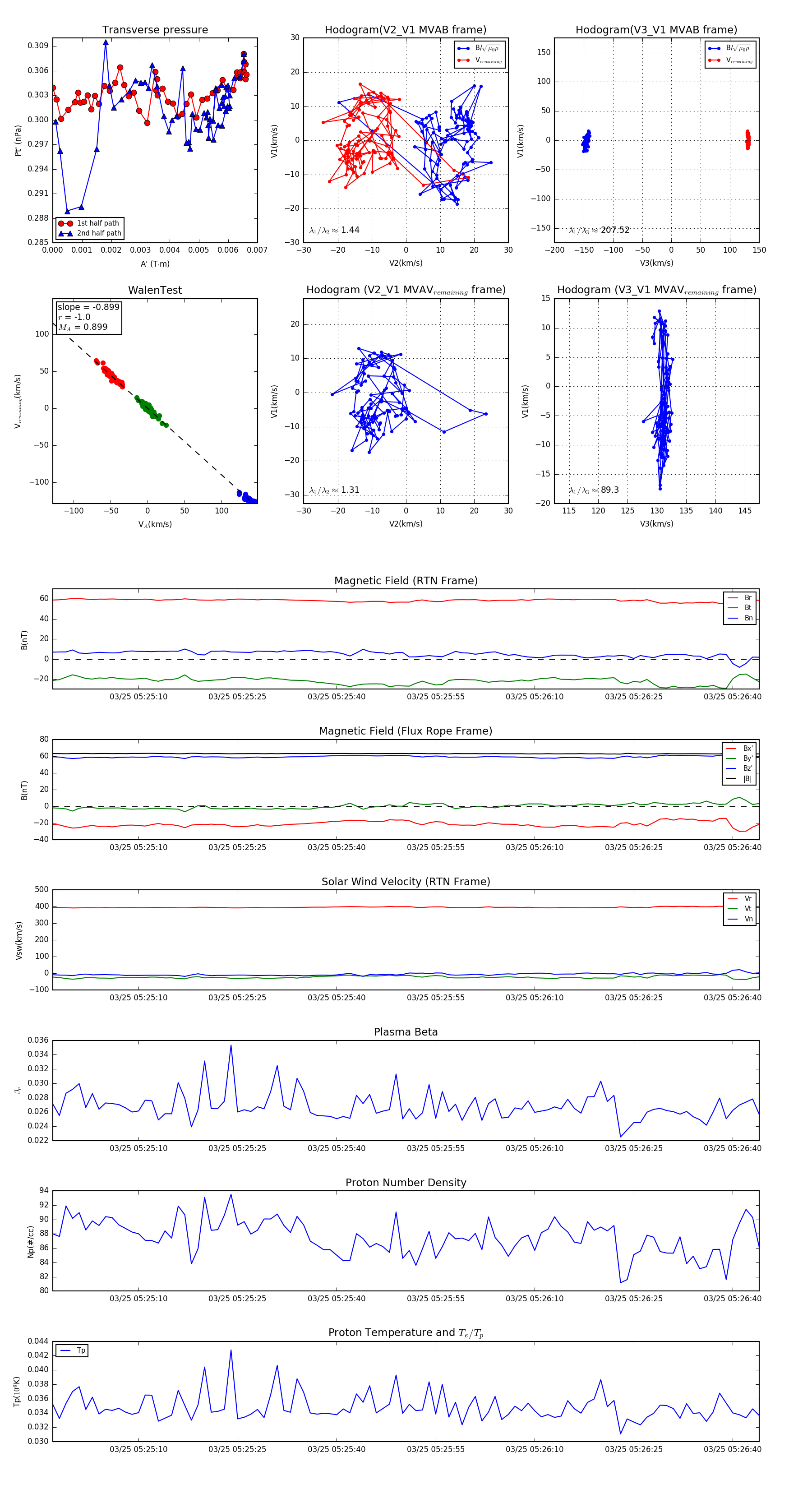
Flux Rope in 2024

Flux Rope Event 2024-03-25 05:24:57 ~ 2024-03-25 05:26:44 (108 seconds)


plot