HOME   LIST
‹–   –›

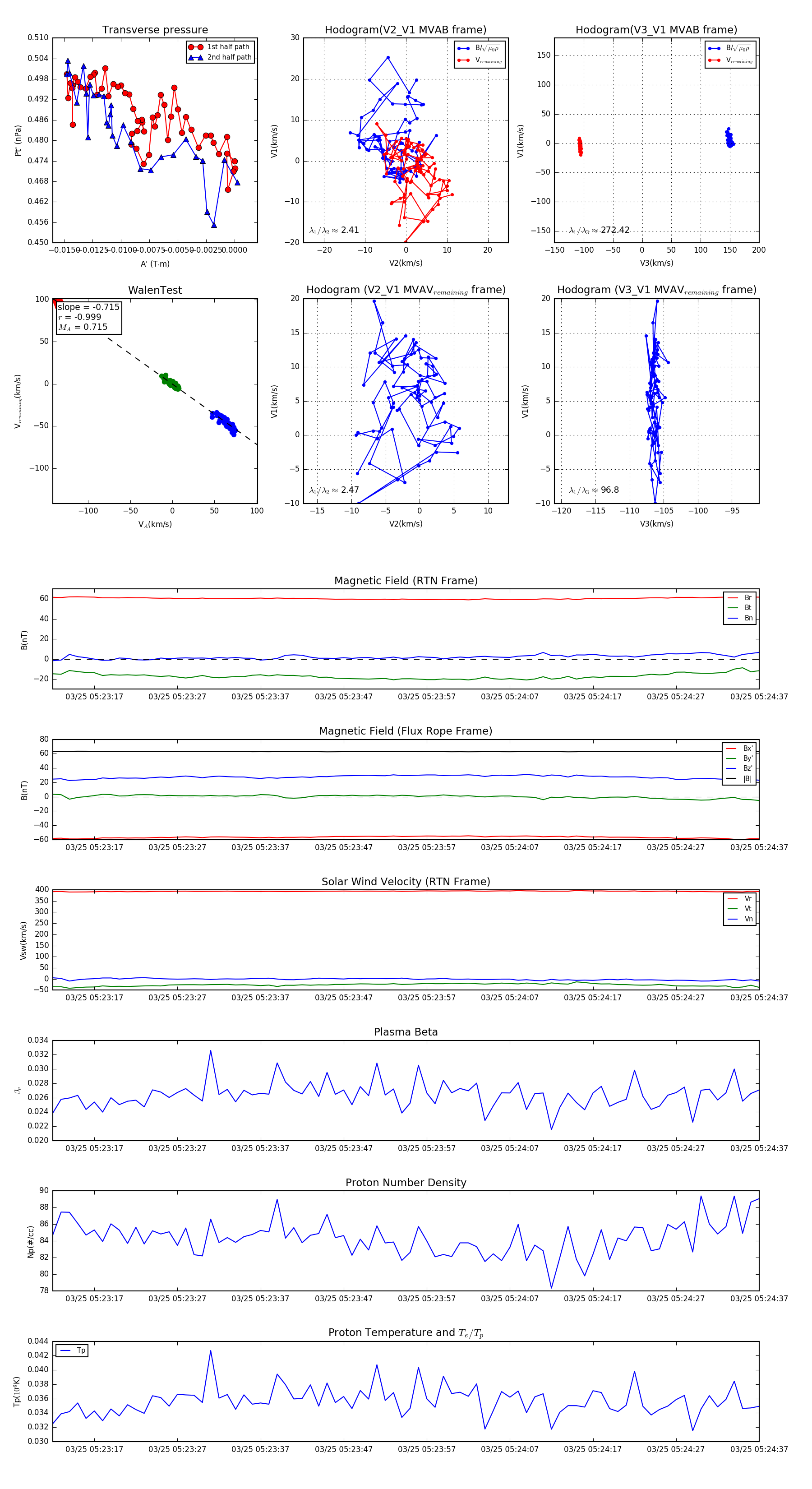
Flux Rope in 2024

Flux Rope Event 2024-03-25 05:23:12 ~ 2024-03-25 05:24:37 (86 seconds)


plot