HOME   LIST
‹–   –›

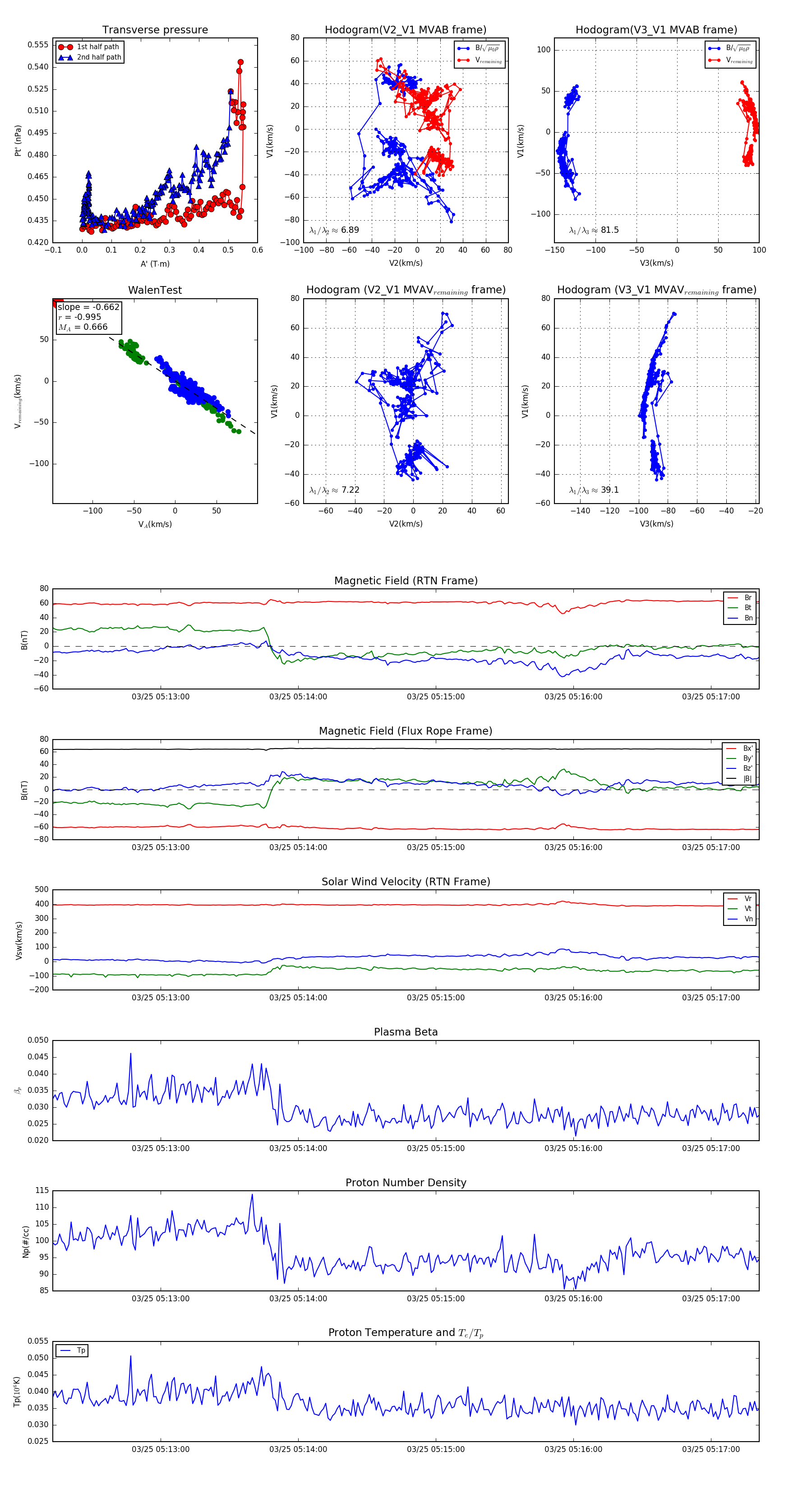
Flux Rope in 2024

Flux Rope Event 2024-03-25 05:12:13 ~ 2024-03-25 05:17:21 (309 seconds)


plot