HOME   LIST
‹–   –›

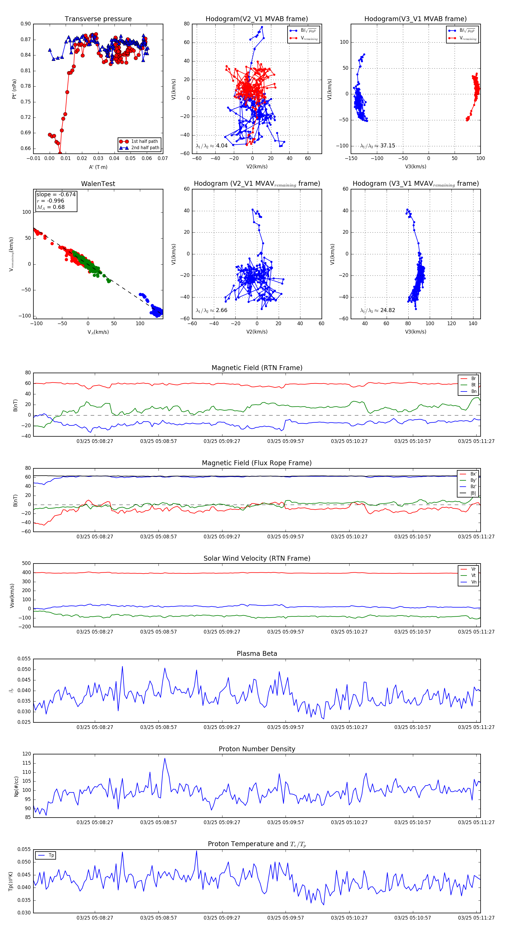
Flux Rope in 2024

Flux Rope Event 2024-03-25 05:07:58 ~ 2024-03-25 05:11:29 (212 seconds)


plot