HOME   LIST
‹–   –›

Flux Rope in 2024

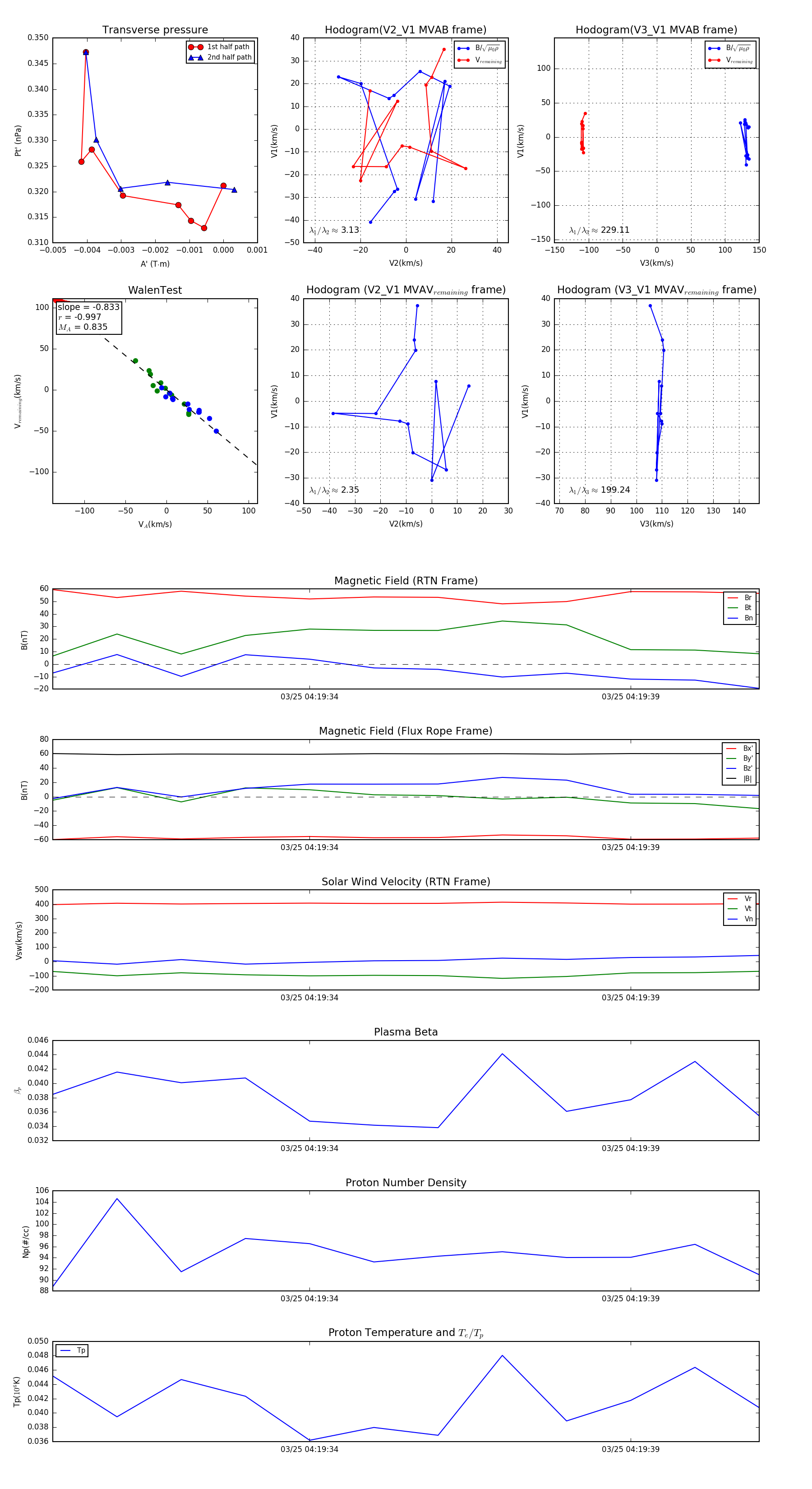
Flux Rope Event 2024-03-25 04:19:30 ~ 2024-03-25 04:19:41 (12 seconds)


plot