HOME   LIST
‹–   –›

Flux Rope in 2024

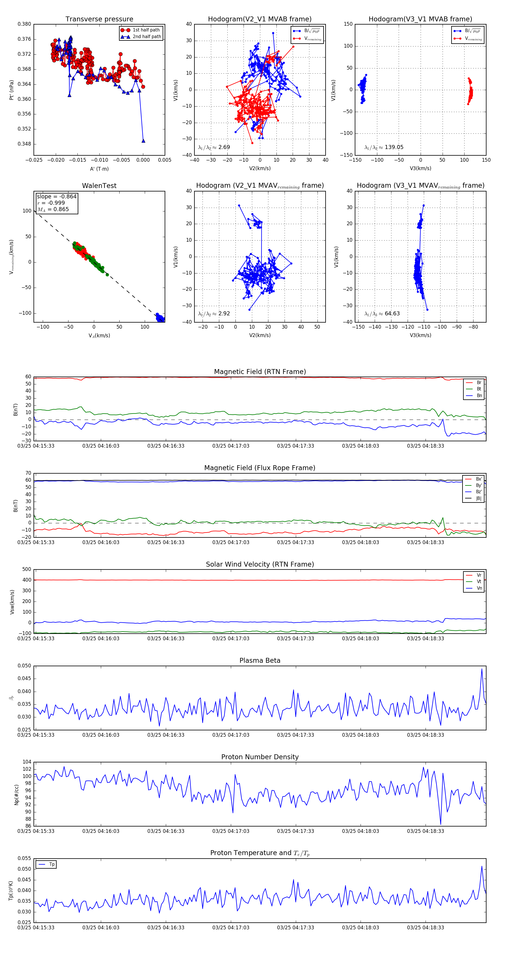
Flux Rope Event 2024-03-25 04:15:32 ~ 2024-03-25 04:19:01 (210 seconds)


plot