HOME   LIST
‹–   –›

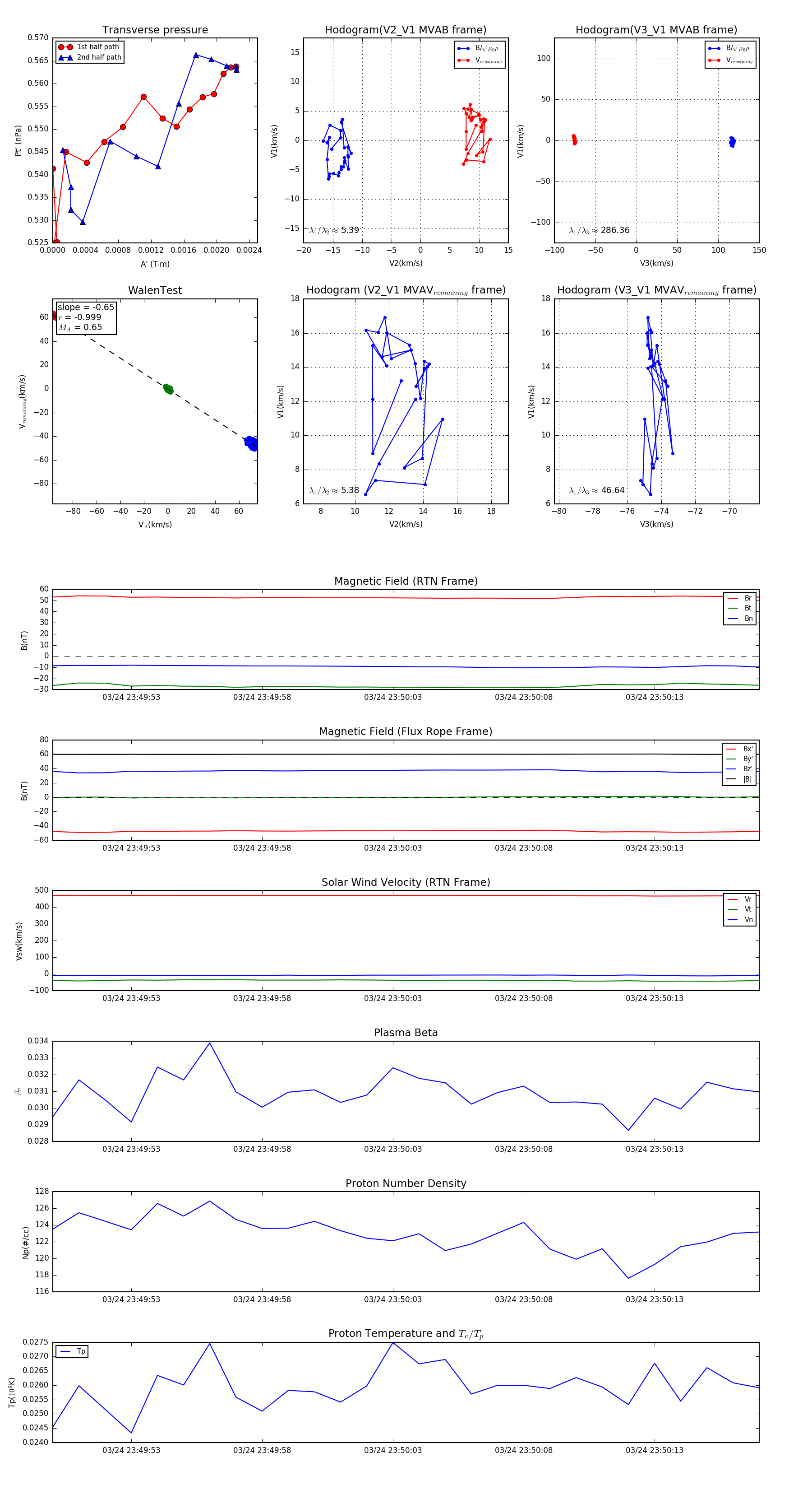
Flux Rope in 2024

Flux Rope Event 2024-03-24 23:49:50 ~ 2024-03-24 23:50:17 (28 seconds)


plot