HOME   LIST
‹–   –›

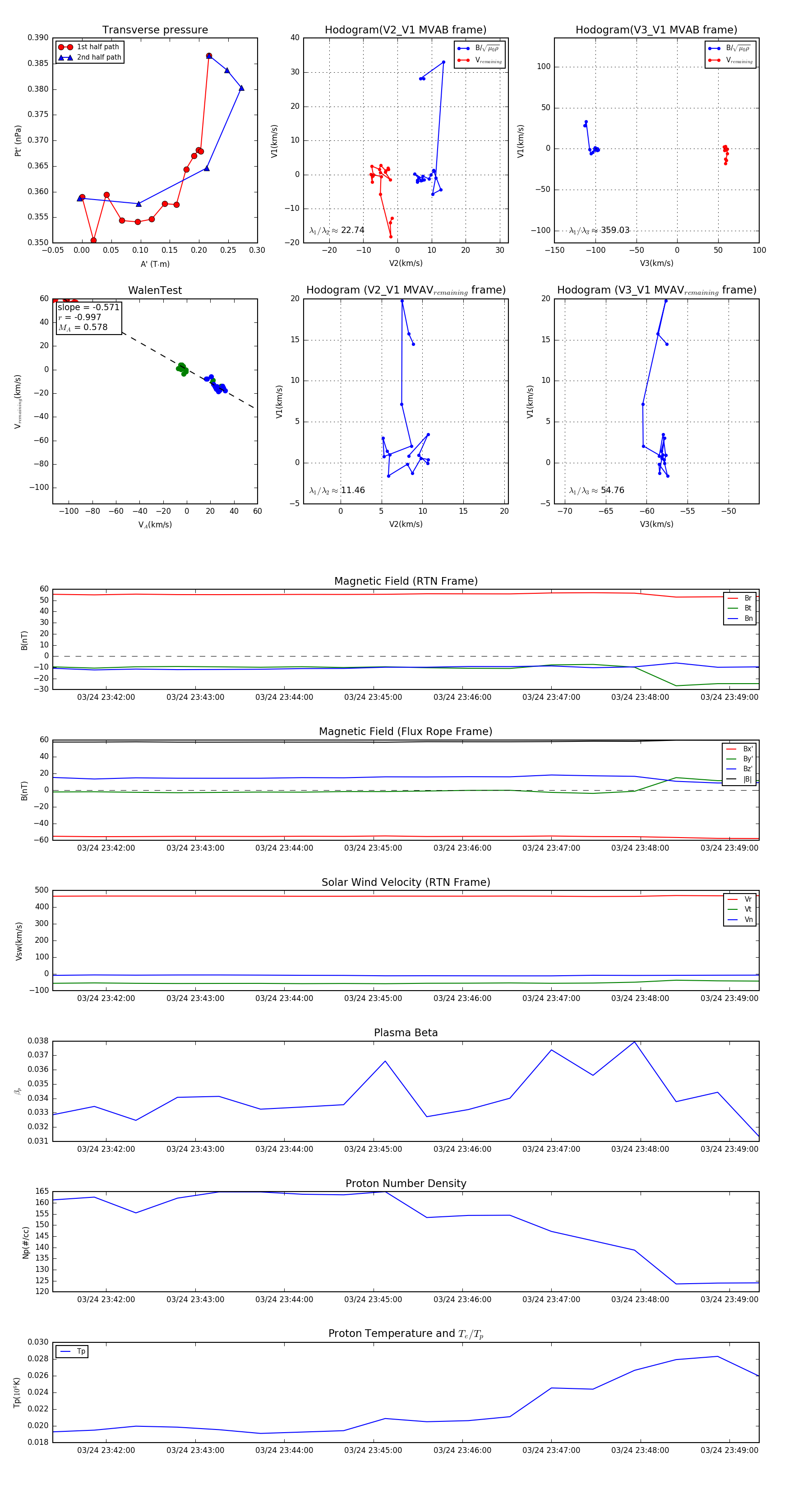
Flux Rope in 2024

Flux Rope Event 2024-03-24 23:41:24 ~ 2024-03-24 23:49:20 (477 seconds)


plot