HOME   LIST
‹–   –›

Flux Rope in 2024

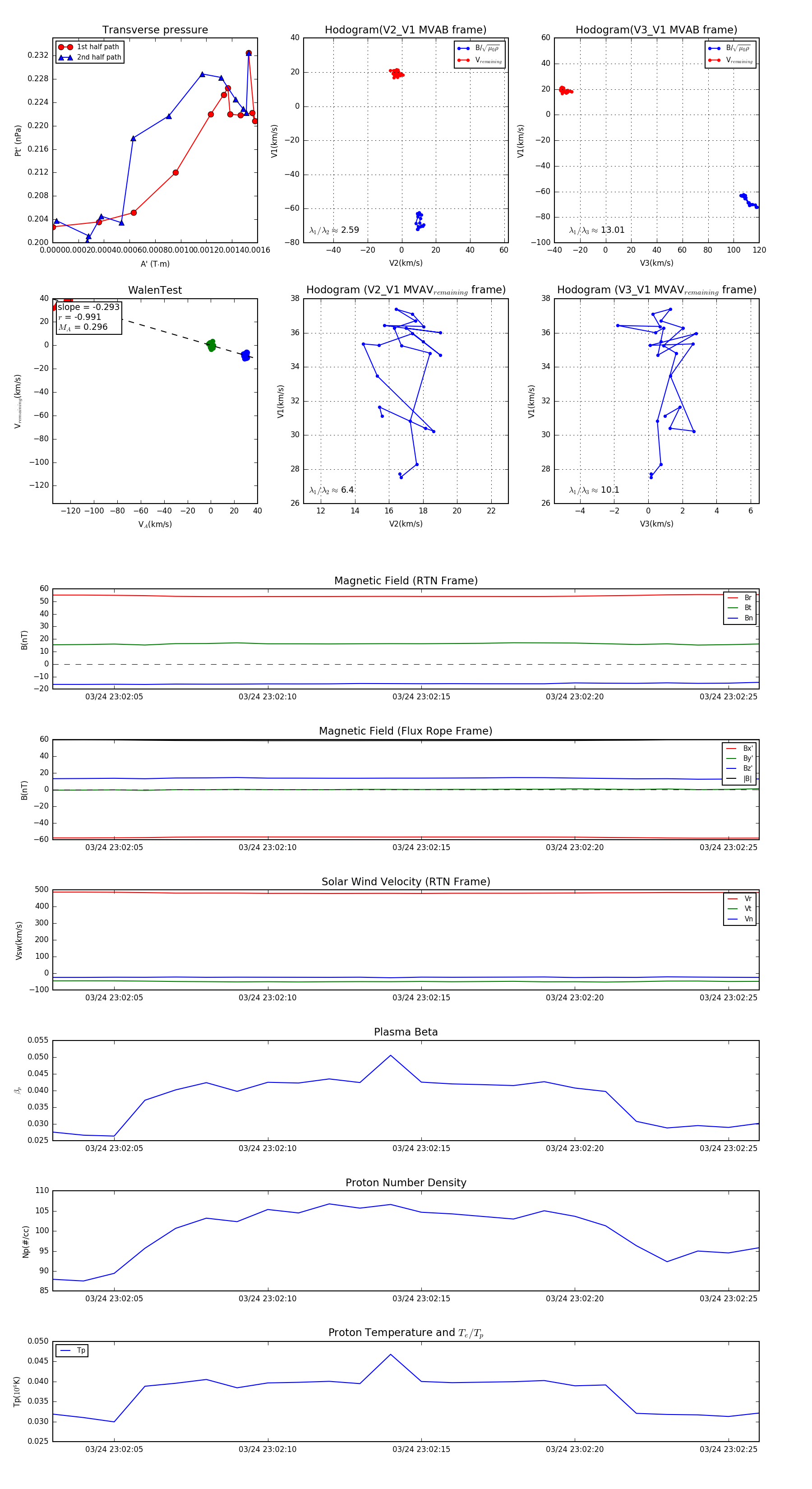
Flux Rope Event 2024-03-24 23:02:03 ~ 2024-03-24 23:02:26 (24 seconds)


plot