HOME   LIST
‹–   –›

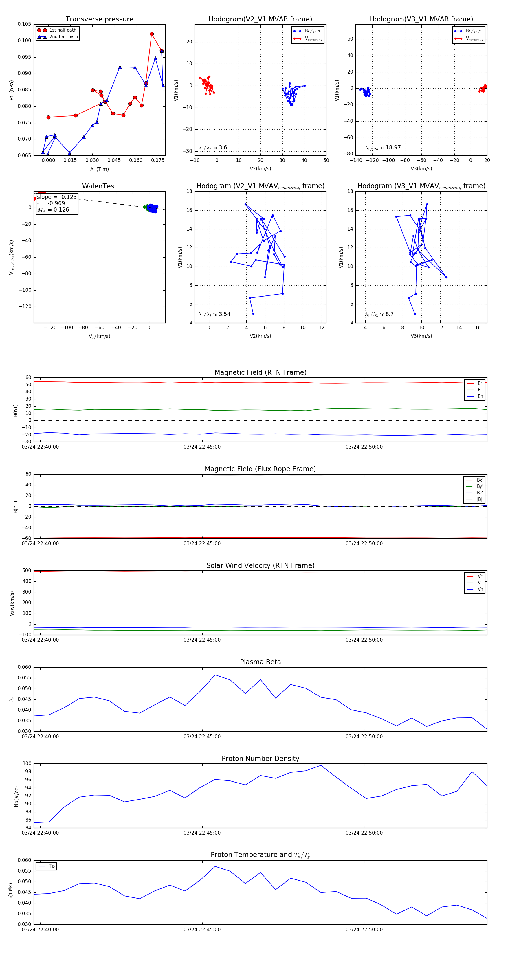
Flux Rope in 2024

Flux Rope Event 2024-03-24 22:39:48 ~ 2024-03-24 22:53:48 (841 seconds)


plot