HOME   LIST
‹–   –›

Flux Rope in 2024

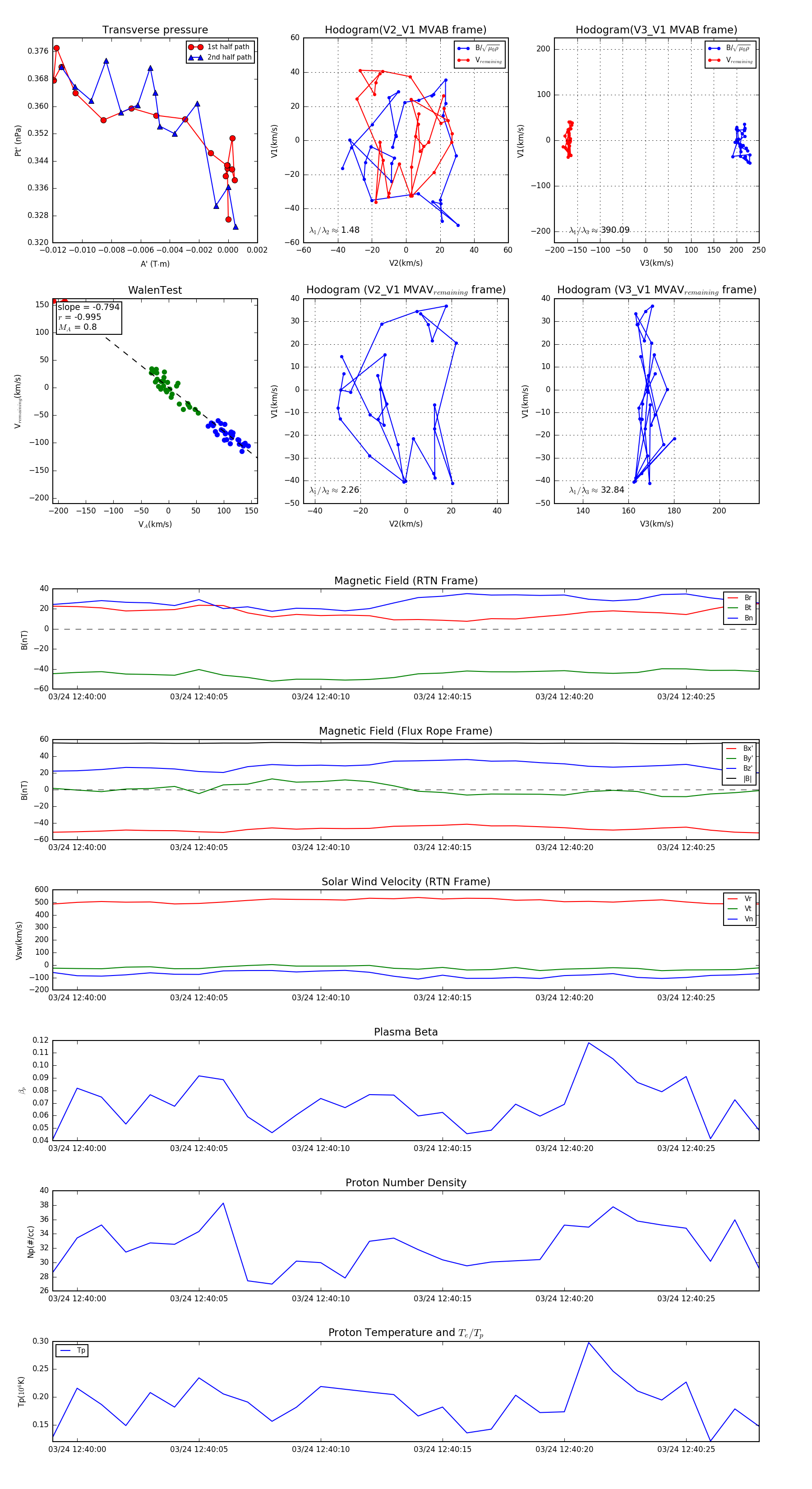
Flux Rope Event 2024-03-24 12:39:59 ~ 2024-03-24 12:40:28 (30 seconds)


plot