HOME   LIST
‹–   –›

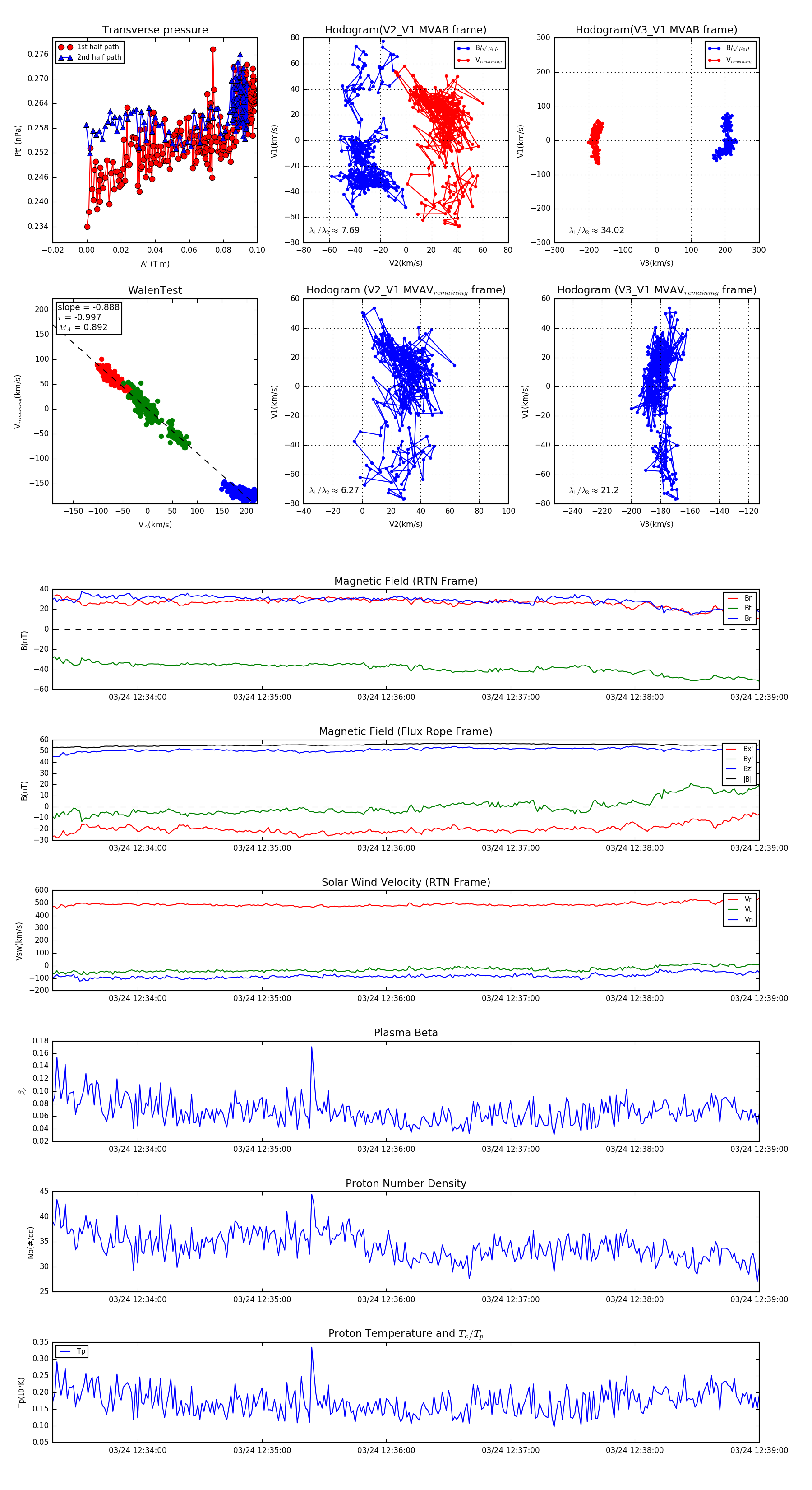
Flux Rope in 2024

Flux Rope Event 2024-03-24 12:33:19 ~ 2024-03-24 12:39:00 (342 seconds)


plot