HOME   LIST
‹–   –›

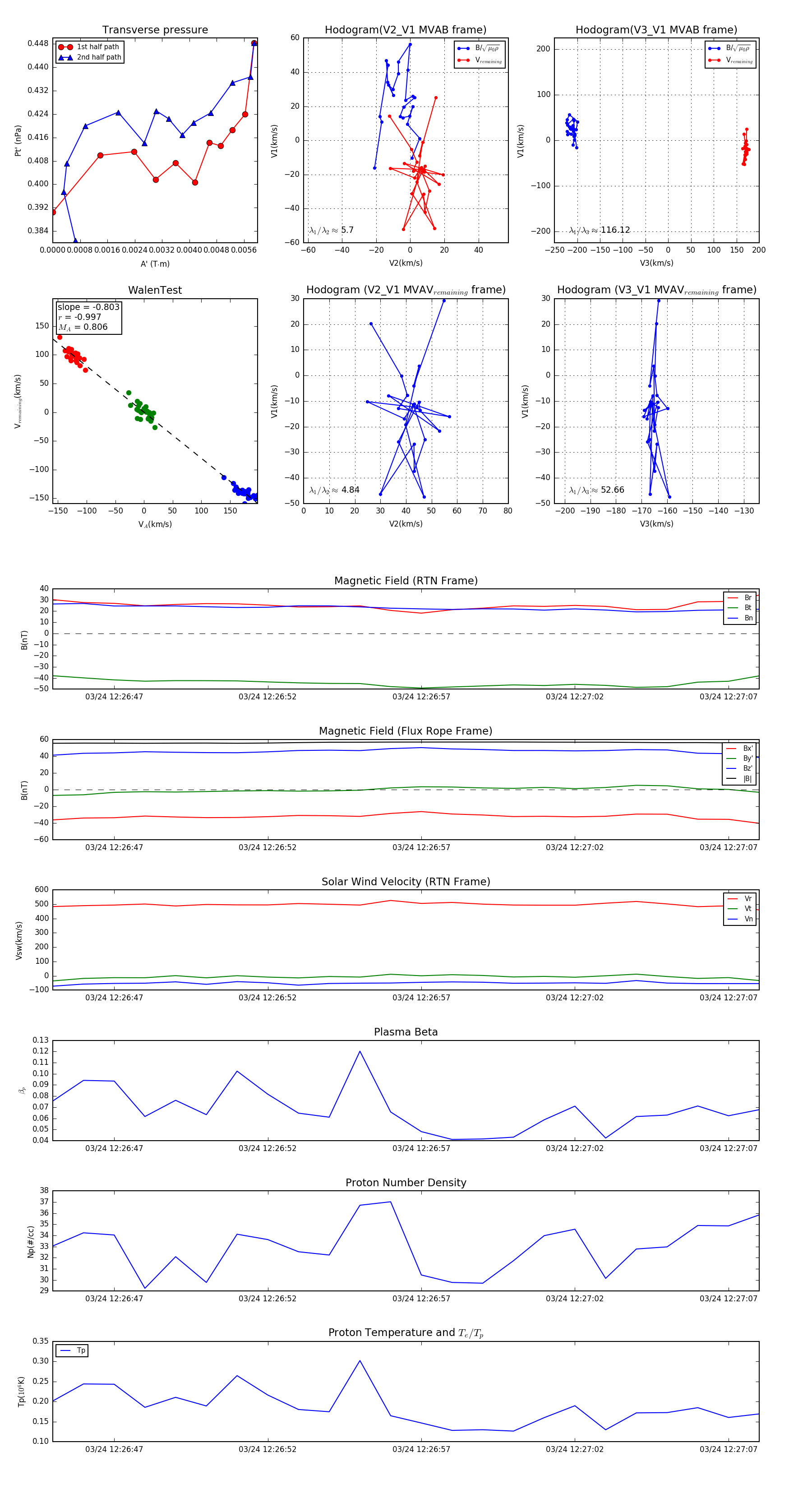
Flux Rope in 2024

Flux Rope Event 2024-03-24 12:26:45 ~ 2024-03-24 12:27:08 (24 seconds)


plot