HOME   LIST
‹–   –›

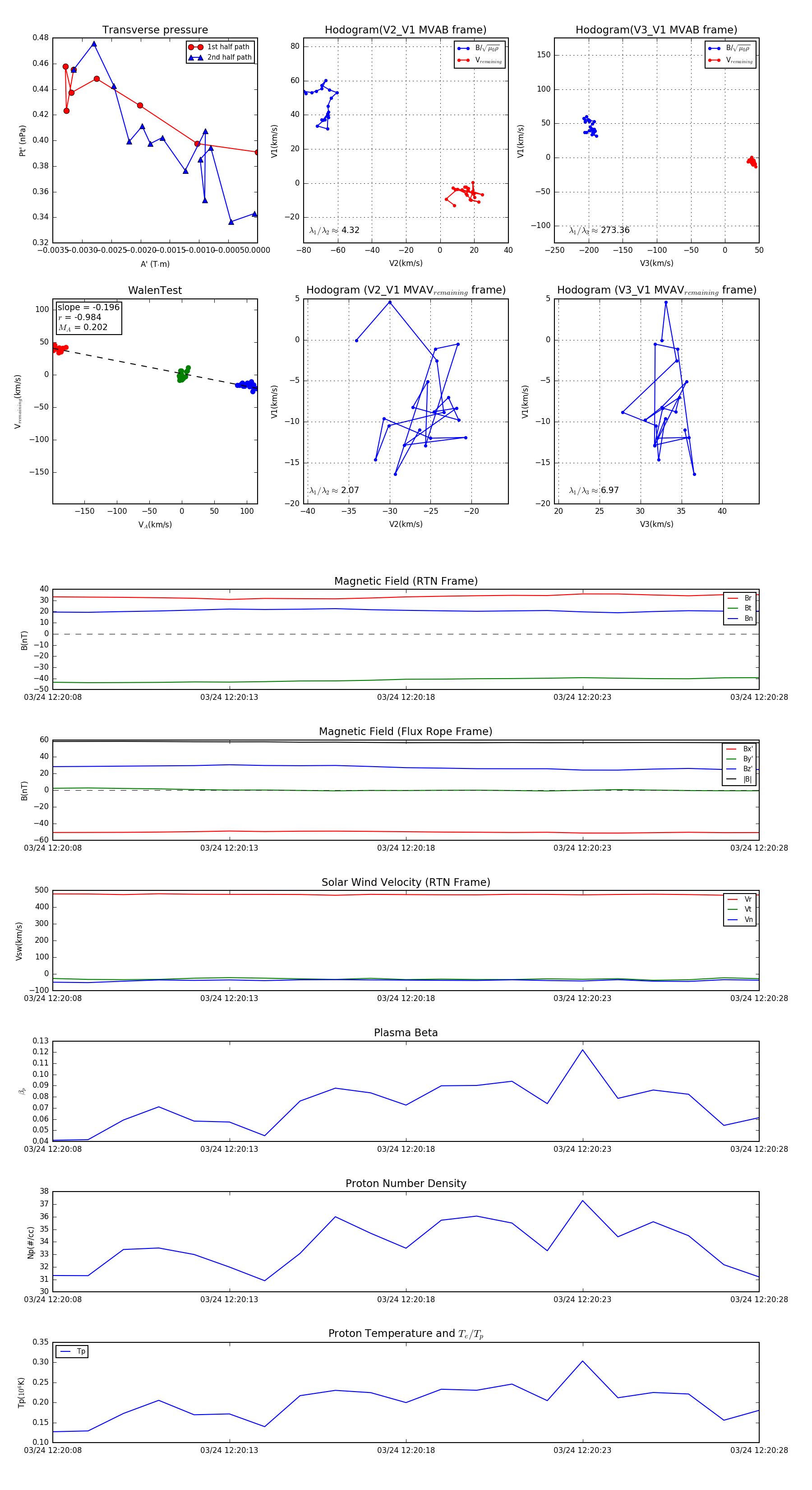
Flux Rope in 2024

Flux Rope Event 2024-03-24 12:20:08 ~ 2024-03-24 12:20:28 (21 seconds)


plot