HOME   LIST
‹–   –›

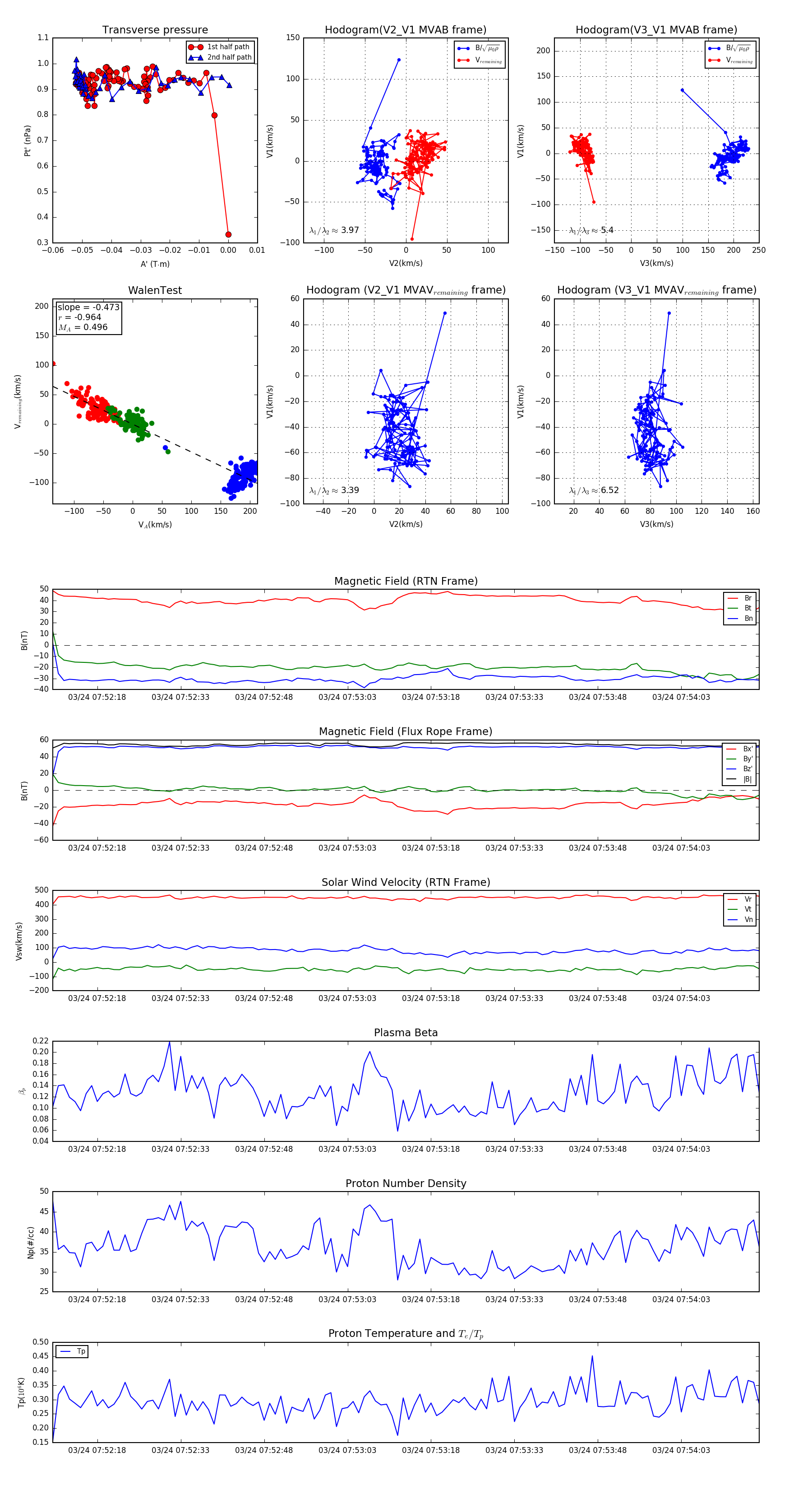
Flux Rope in 2024

Flux Rope Event 2024-03-24 07:52:10 ~ 2024-03-24 07:54:17 (128 seconds)


plot