HOME   LIST
‹–   –›

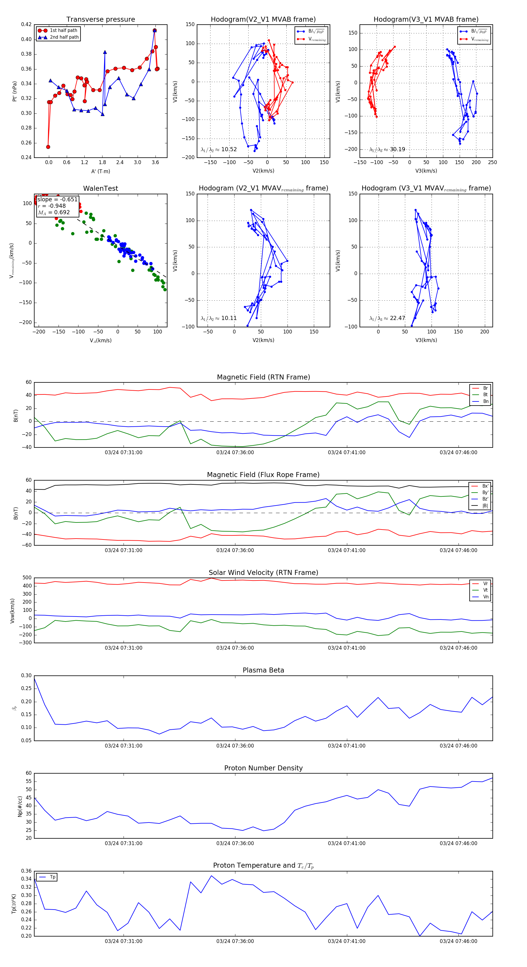
Flux Rope in 2024

Flux Rope Event 2024-03-24 07:27:00 ~ 2024-03-24 07:47:32 (1233 seconds)


plot