HOME   LIST
‹–   –›

Flux Rope in 2024

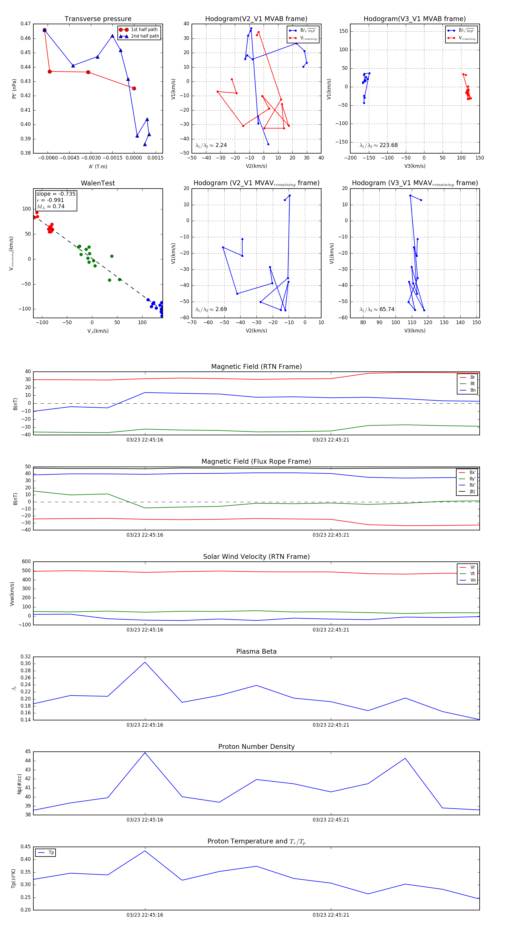
Flux Rope Event 2024-03-23 22:45:13 ~ 2024-03-23 22:45:25 (13 seconds)


plot