HOME   LIST
‹–   –›

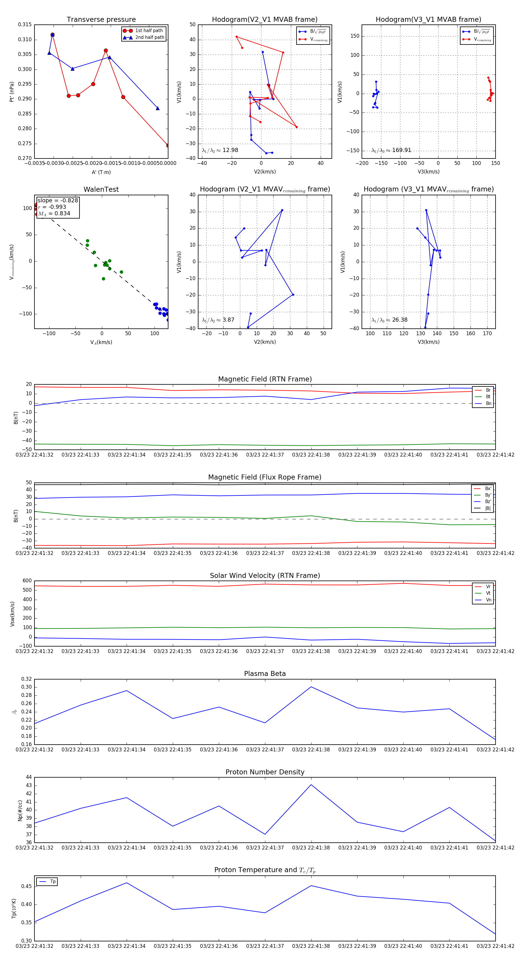
Flux Rope in 2024

Flux Rope Event 2024-03-23 22:41:32 ~ 2024-03-23 22:41:42 (11 seconds)


plot