HOME   LIST
‹–   –›

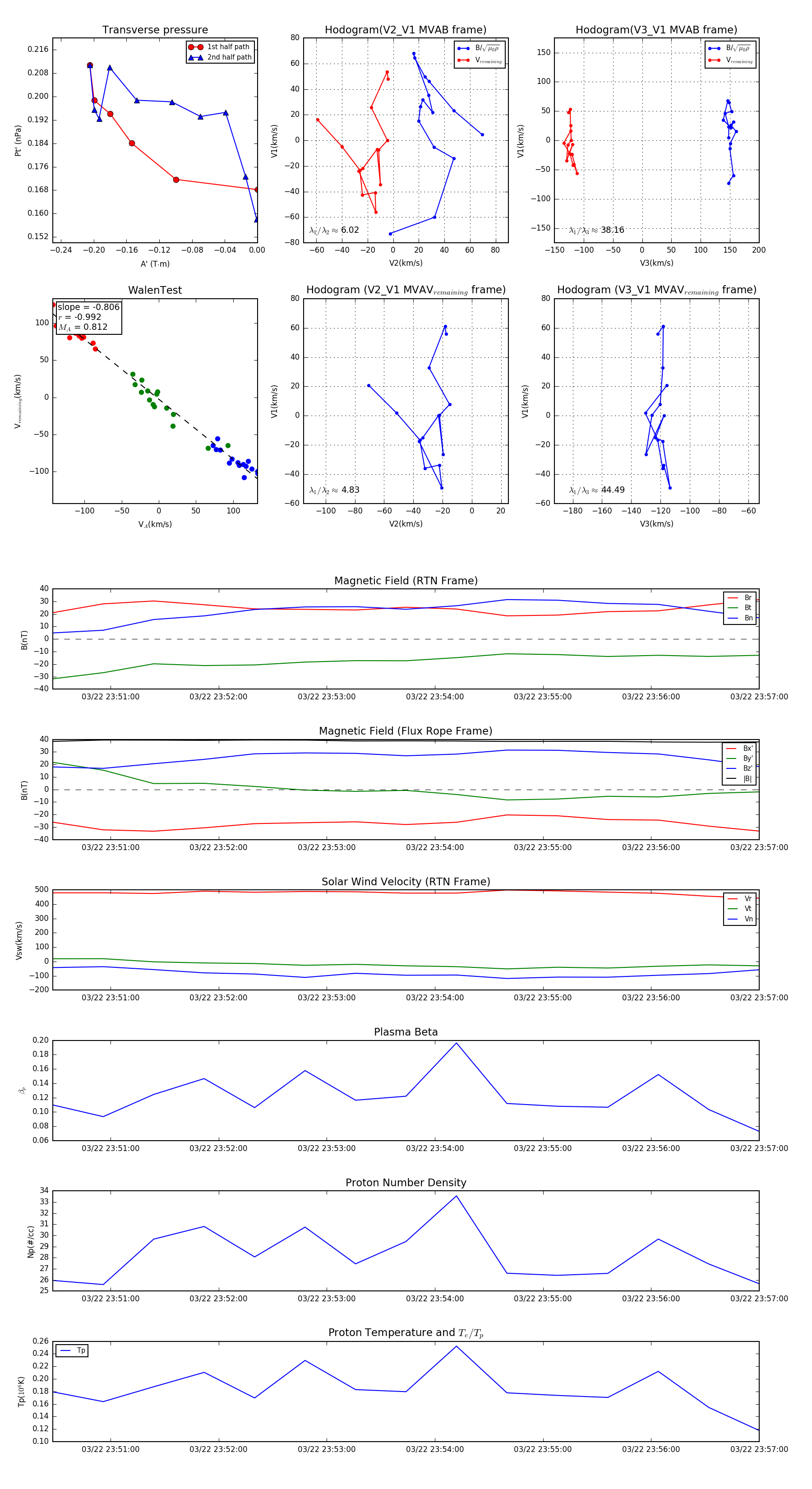
Flux Rope in 2024

Flux Rope Event 2024-03-22 23:50:28 ~ 2024-03-22 23:57:00 (393 seconds)


plot