HOME   LIST
‹–   –›

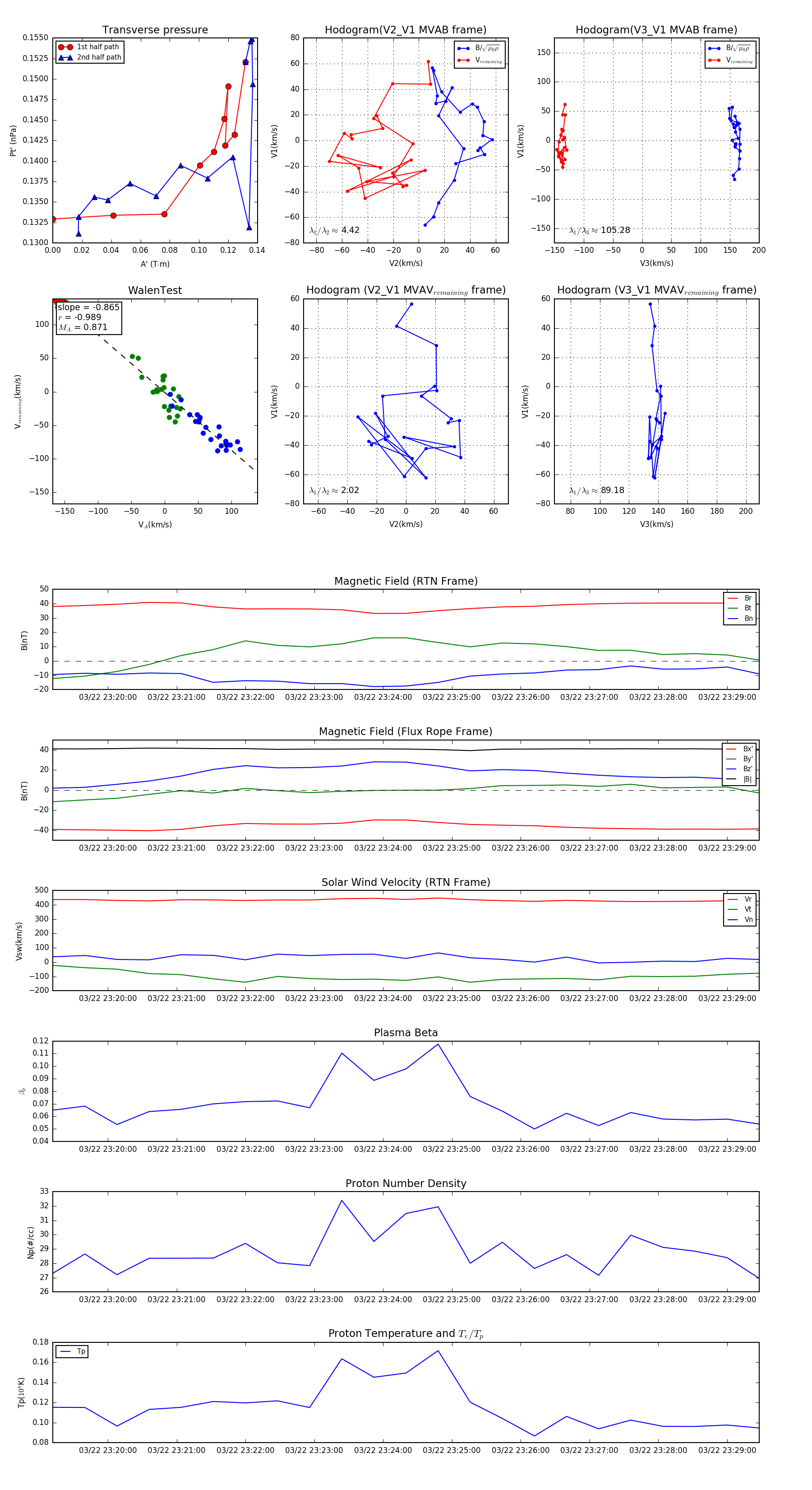
Flux Rope in 2024

Flux Rope Event 2024-03-22 23:19:12 ~ 2024-03-22 23:29:28 (617 seconds)


plot