HOME   LIST
‹–   –›

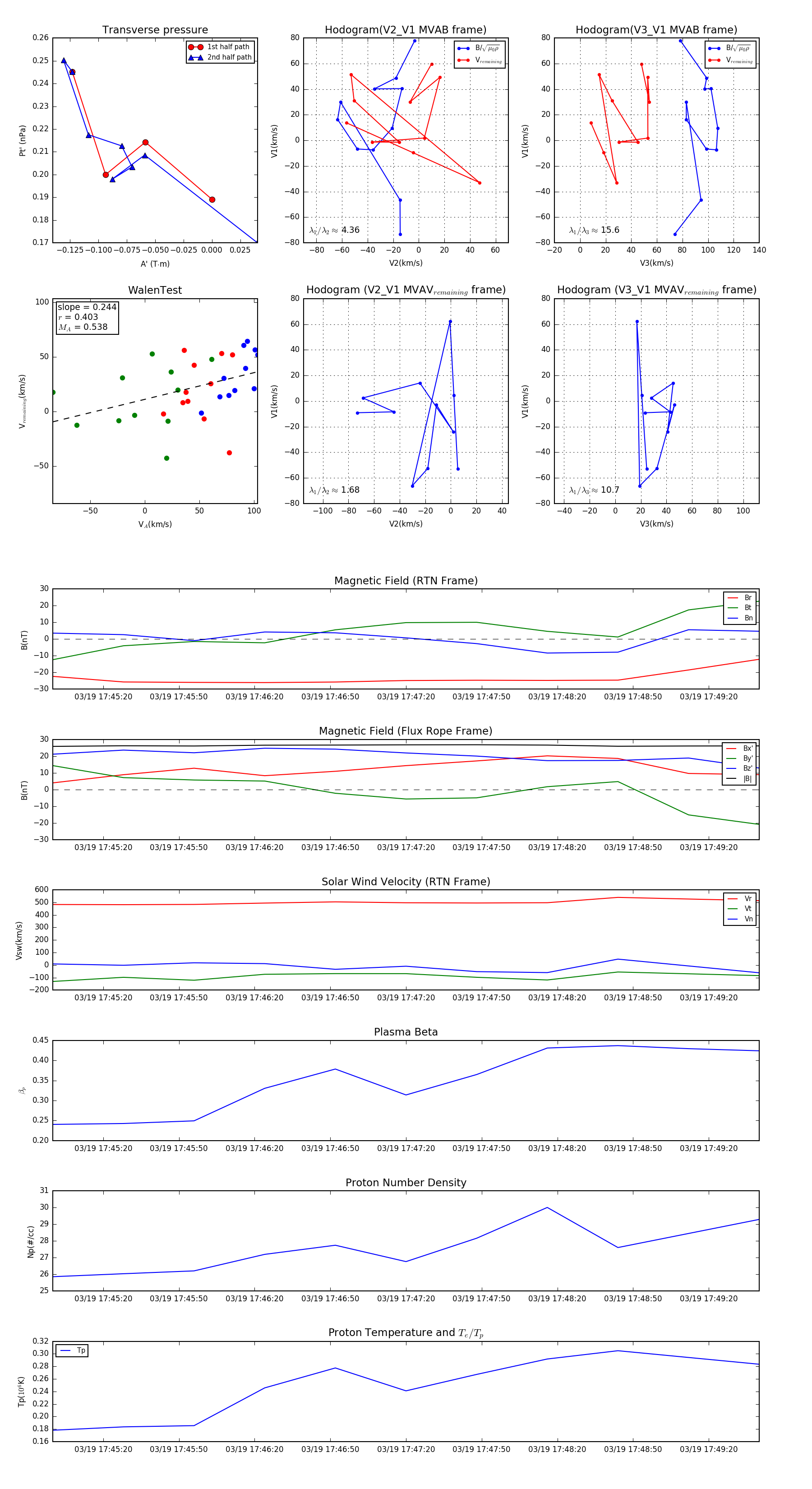
Flux Rope in 2024

Flux Rope Event 2024-03-19 17:45:00 ~ 2024-03-19 17:49:40 (281 seconds)


plot