HOME   LIST
‹–   –›

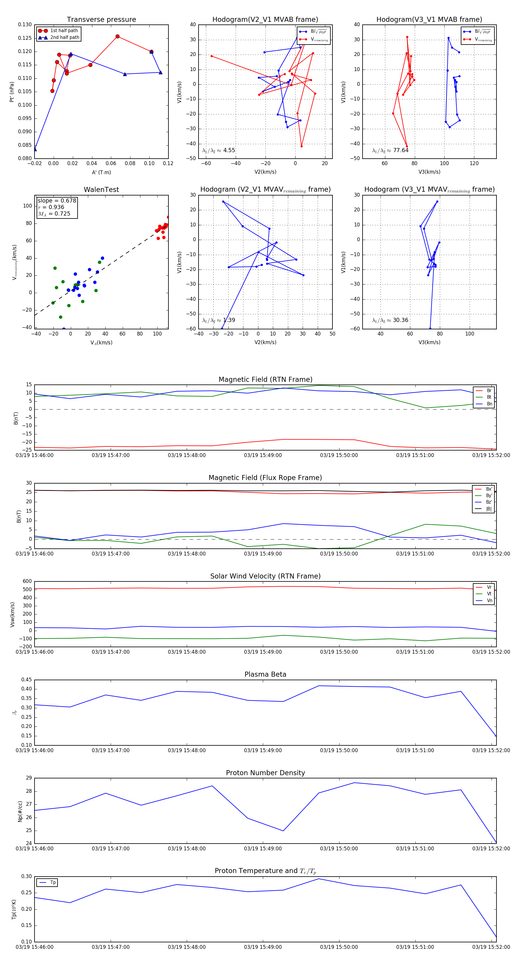
Flux Rope in 2024

Flux Rope Event 2024-03-19 15:46:00 ~ 2024-03-19 15:52:04 (365 seconds)


plot