HOME   LIST
‹–   –›

Flux Rope in 2024

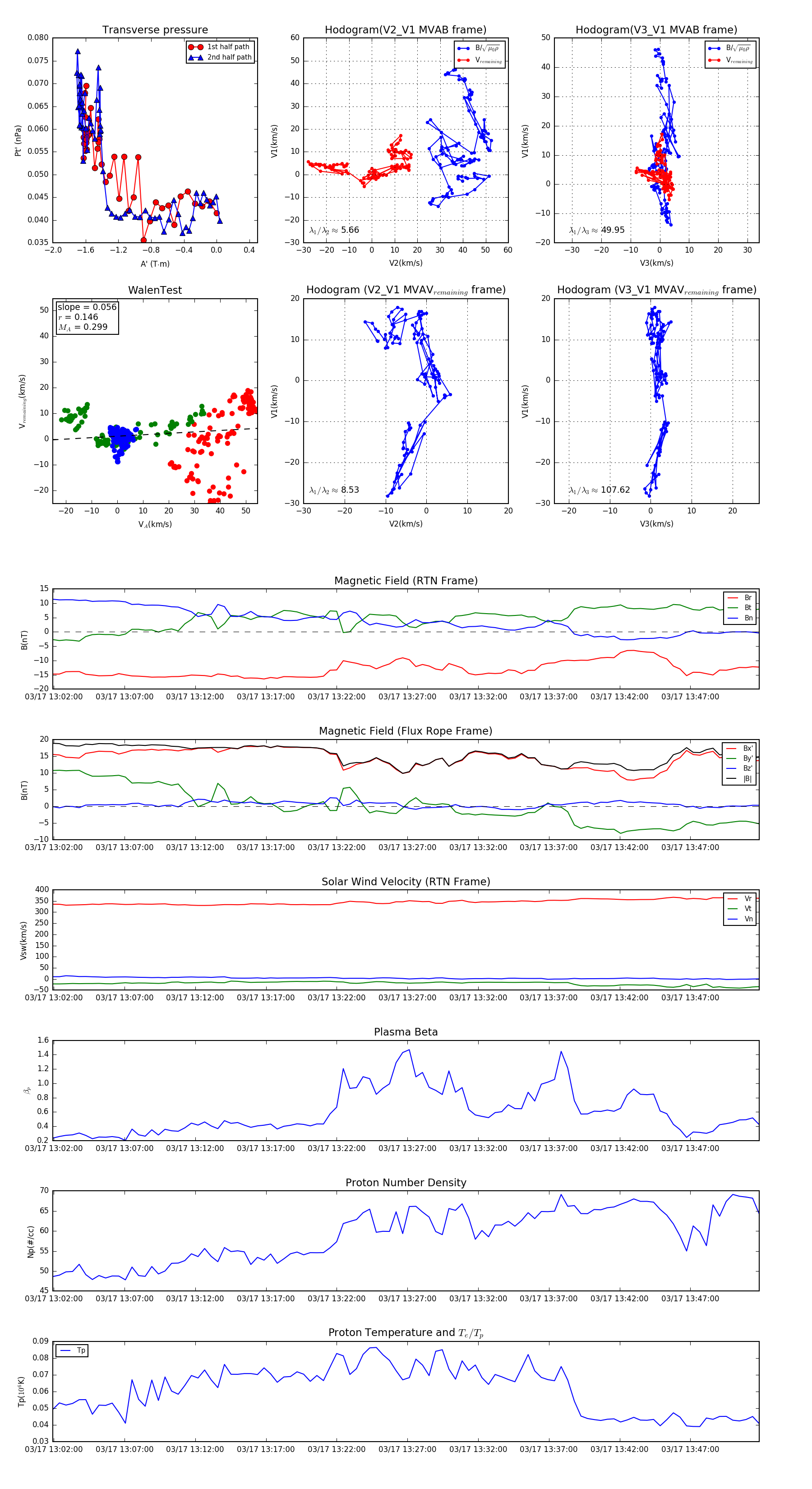
Flux Rope Event 2024-03-17 13:01:56 ~ 2024-03-17 13:51:52 (2997 seconds)


plot