HOME   LIST
‹–   –›

Flux Rope in 2024

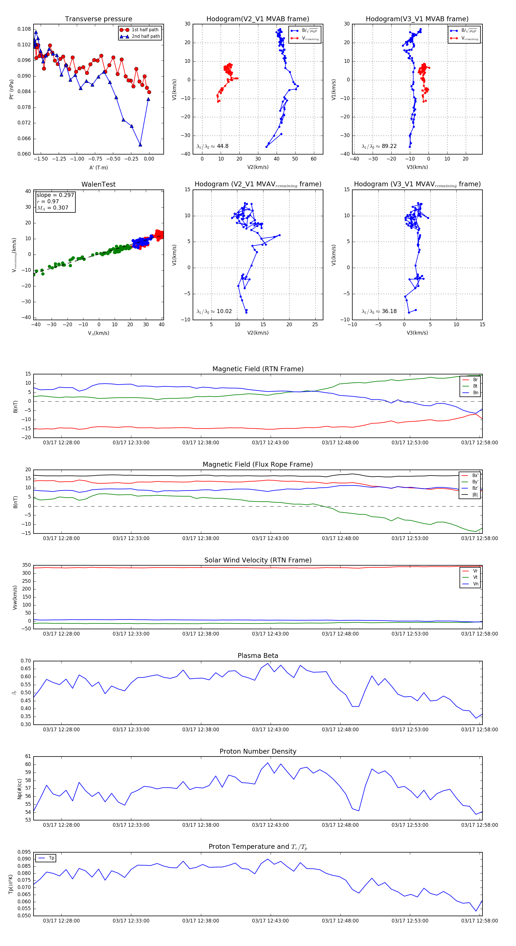
Flux Rope Event 2024-03-17 12:26:00 ~ 2024-03-17 12:58:12 (1933 seconds)


plot