HOME   LIST
‹–   –›

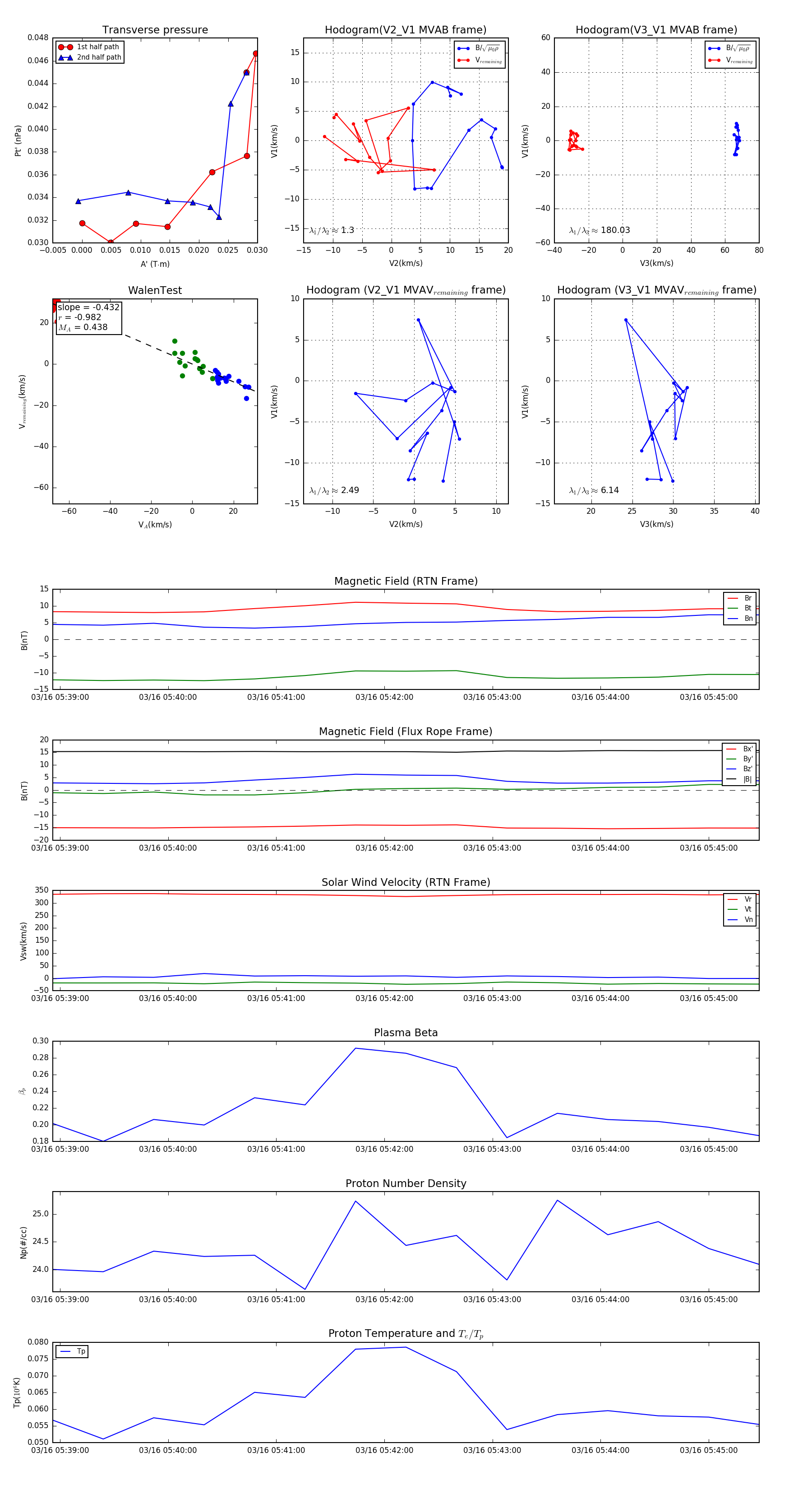
Flux Rope in 2024

Flux Rope Event 2024-03-16 05:38:56 ~ 2024-03-16 05:45:28 (393 seconds)


plot