HOME   LIST
‹–   –›

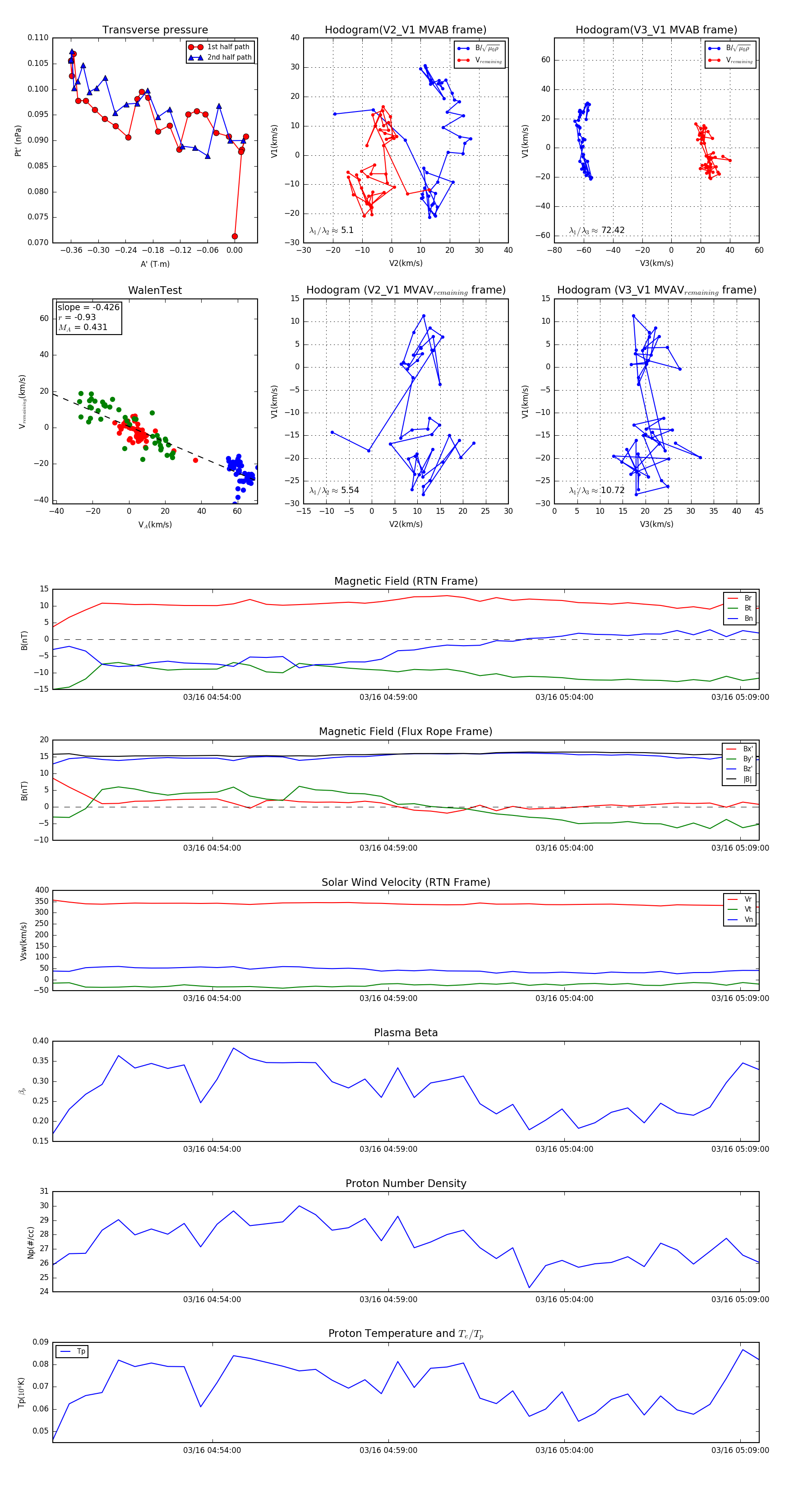
Flux Rope in 2024

Flux Rope Event 2024-03-16 04:49:28 ~ 2024-03-16 05:09:32 (1205 seconds)


plot