HOME   LIST
‹–   –›

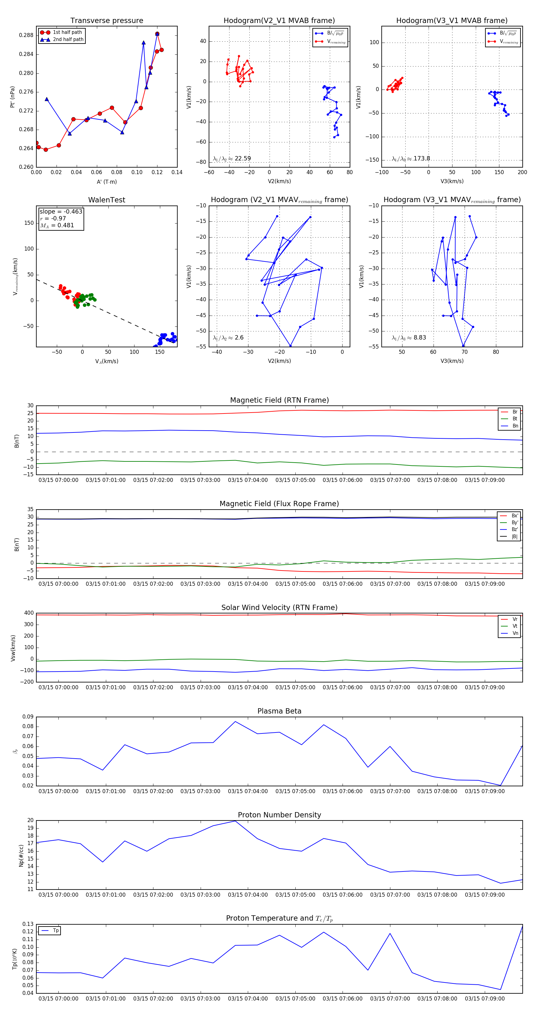
Flux Rope in 2024

Flux Rope Event 2024-03-15 06:59:32 ~ 2024-03-15 07:09:48 (617 seconds)


plot