HOME   LIST
‹–   –›

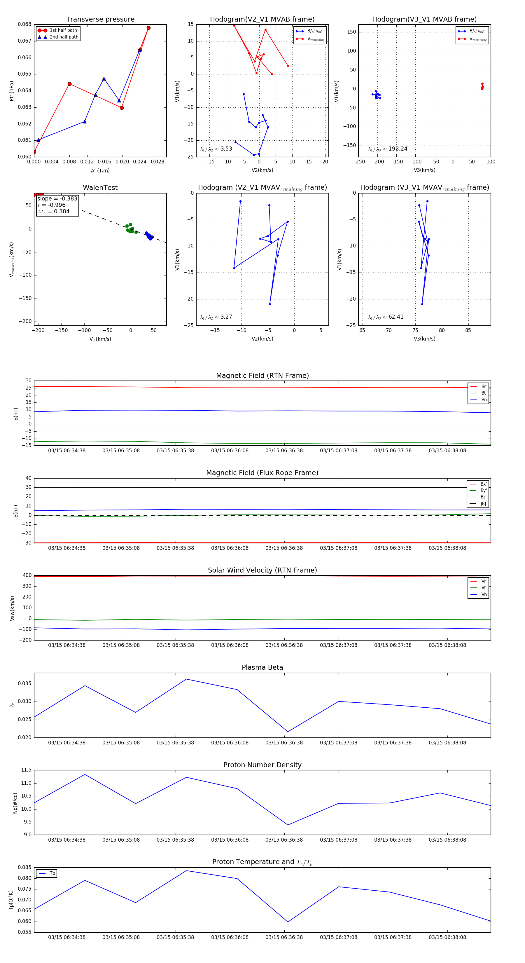
Flux Rope in 2024

Flux Rope Event 2024-03-15 06:34:20 ~ 2024-03-15 06:38:32 (253 seconds)


plot