HOME   LIST
‹–   –›

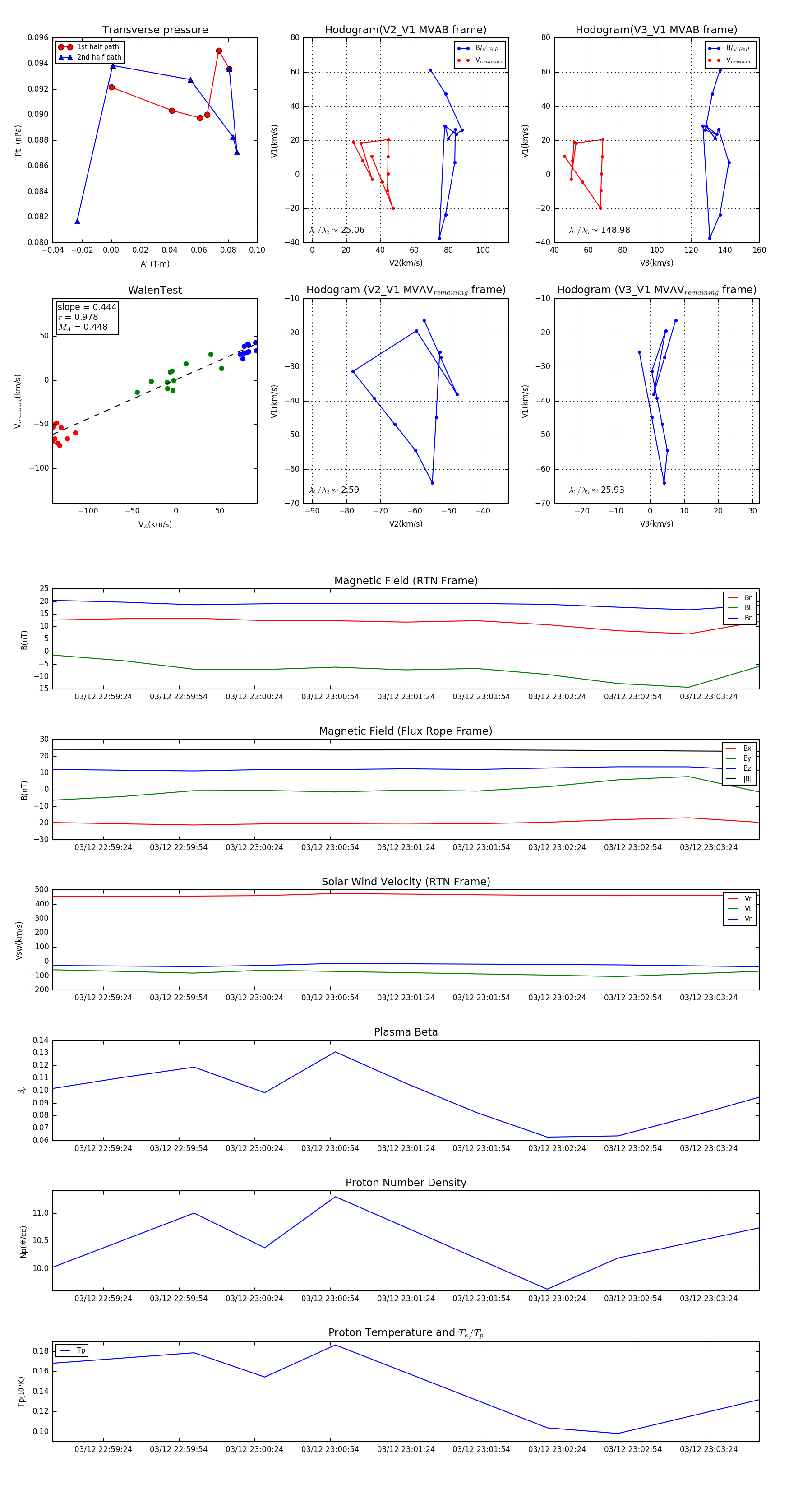
Flux Rope in 2024

Flux Rope Event 2024-03-12 22:59:04 ~ 2024-03-12 23:03:44 (281 seconds)


plot