HOME   LIST
‹–   –›

Flux Rope in 2024

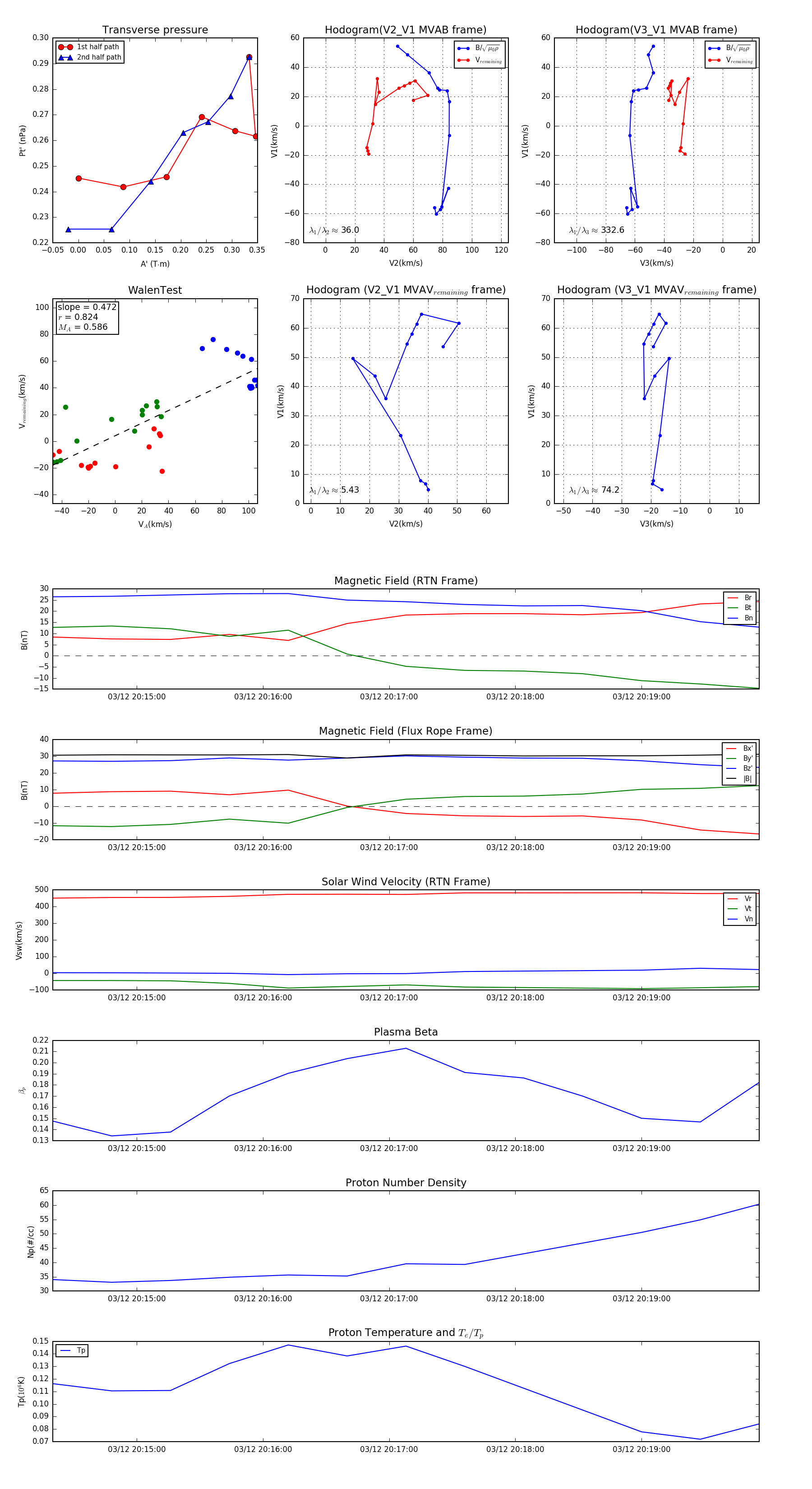
Flux Rope Event 2024-03-12 20:14:20 ~ 2024-03-12 20:19:56 (337 seconds)


plot