HOME   LIST
‹–   –›

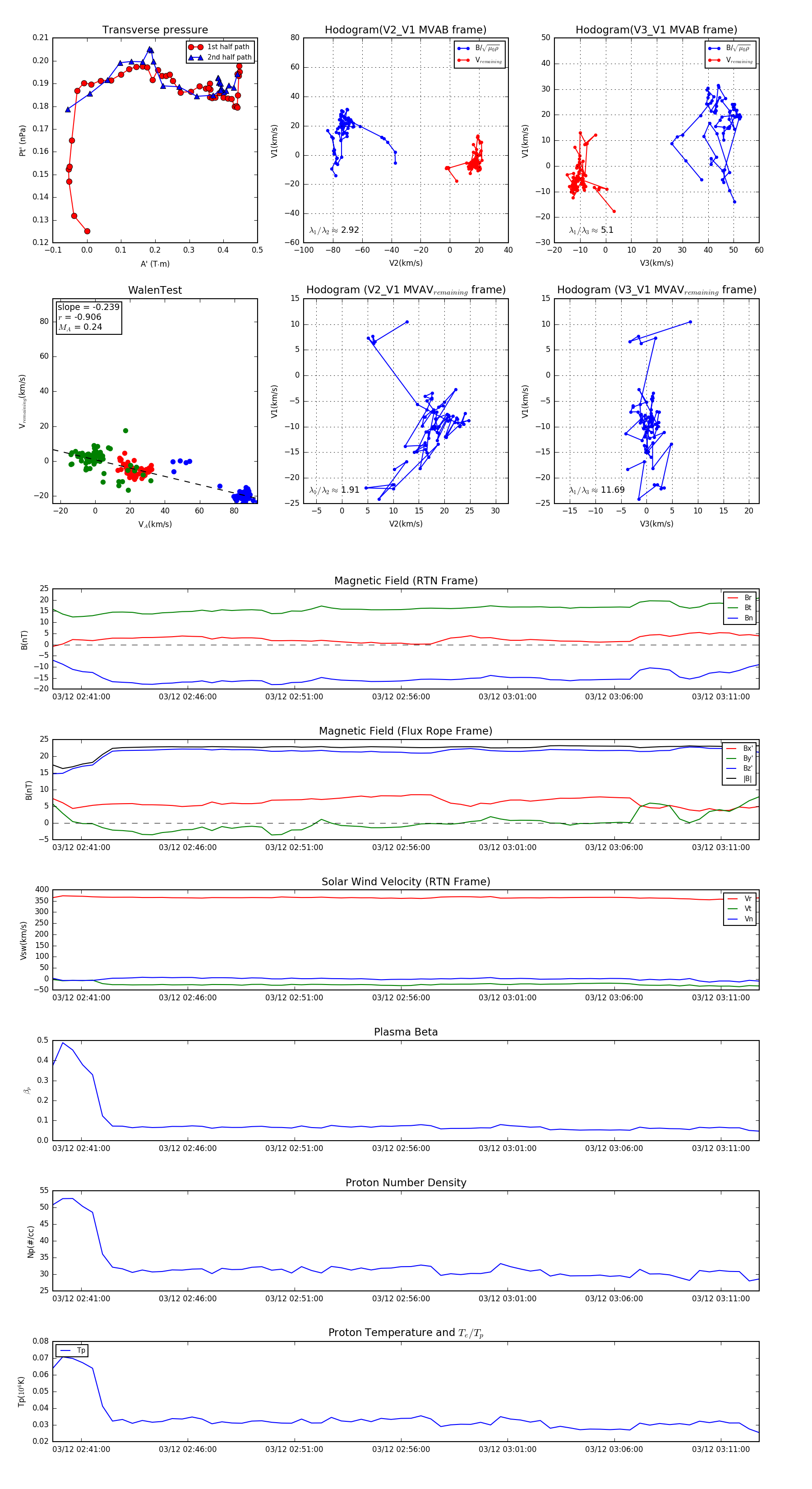
Flux Rope in 2024

Flux Rope Event 2024-03-12 02:39:40 ~ 2024-03-12 03:12:48 (1989 seconds)


plot