HOME   LIST
‹–   –›

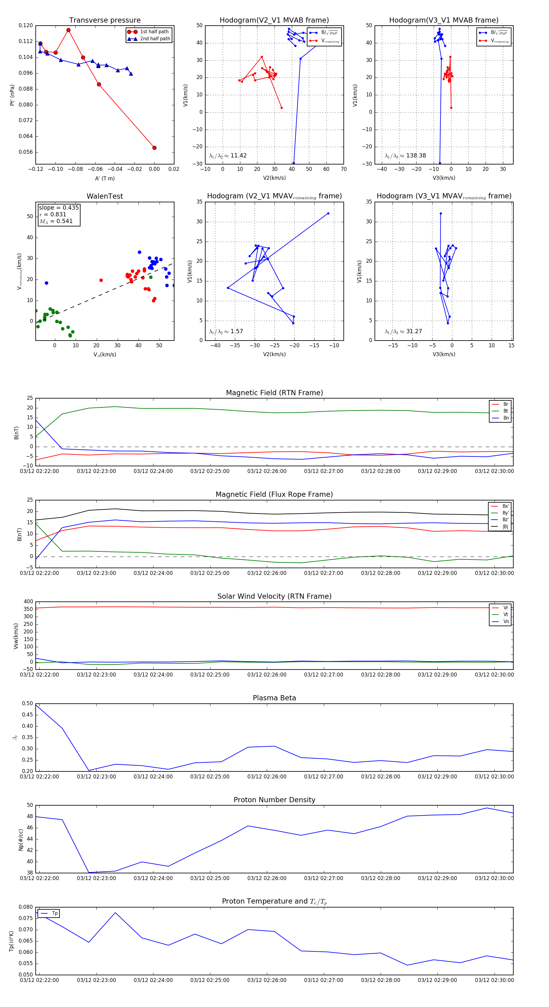
Flux Rope in 2024

Flux Rope Event 2024-03-12 02:21:56 ~ 2024-03-12 02:30:20 (505 seconds)


plot